Power Integrations LinkSwitch-XT2 Off-Line Switcher ICs

Power Integrations LinkSwitch-XT2 Off-Line Switcher ICs are energy-efficient, low-power ICs with integrated system-level protection. The LinkSwitch-XT2 ICs incorporate a 725V/900V power MOSFET, oscillator, simple ON/OFF control scheme and a high-voltage switched current source. Additional features include frequency jittering, cycle-by-cycle current limit, and thermal shutdown circuitry, all in a single monolithic IC. The start-up and operating power are derived directly from the DRAIN pin, eliminating the need for a bias winding and associated circuitry.

The LinkSwitch-XT2 Off-Line Switcher ICs are offered in PDIP-8C, SMD-8C, and SO-8C packages for design flexibility.

Features

  • Easy to Design
    • Low component count switcher solution
    • Selectable device current limit
    • Fully integrated auto-restart for short-circuit and open-loop protection
    • Optional self-biased supply
    • Frequency jittering greatly reduces EMI
    • Meets HV creepage requirements between DRAIN and all other pins both on the PCB and at the package
    • Pin-out simplifies PCB heat sinking
  • Features Superior to Linear/RCC
    • Output overvoltage protection (OVP)Input overvoltage line protection (OVL)
    • Hysteretic over-temperature protection (OTP)
    • Extended creepage between the DRAIN pin and all other pins improves field reliability
    • 725V MOSFET rating series (LNK3604) for excellent surge withstand
    • 900V MOSFET rating series (LNK3694, LNK3696) for industrial design or extra safety margin
    • Extremely low component count enhances reliability
    • Allows single-sided PCB and full SMD manufacturability
  • EcoSmart™ – Extremely Energy-Efficient
    • Easily meets all global energy efficiency regulations
    • No-load consumption <100mW without bias winding at 265VAC
    • Input (<10mW with bias winding)
    • ON/OFF control provides constant efficiency to very light loads

Applications

  • Supplies for appliances, industrial systems, and metering
  • Flyback converters

Power & Package Options

Chart - Power Integrations LinkSwitch-XT2 Off-Line Switcher ICs

Functional Block Diagram

Block Diagram - Power Integrations LinkSwitch-XT2 Off-Line Switcher ICs

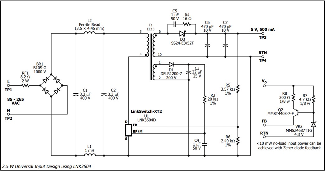
Application Example

Application Circuit Diagram - Power Integrations LinkSwitch-XT2 Off-Line Switcher ICs
Published: 2017-01-12 | Updated: 2022-05-25