Power Integrations LinkSwitch™-PH LED Driver ICs

Power Integrations LinkSwitch™-PH family of LED Driver ICs dramatically simplifies the implementation of LED drivers requiring power factors greater than 0.9, TRIAC dimming, and high efficiency. These LED Driver ICs are highly integrated controllers that introduce a new control technique that provides a very high power factor and accurate output current control. They also eliminate the passive circuitry required for power factor correction, optocoupler, and secondary current control circuitry. Features for the Power Integrations LinkSwitch-PH family include dramatically simplified off-line LED Drivers, Eco-Smart™, and energy-efficient, accurate and constant performance, advanced protection, and safety features.

Features

  • Dramatically Simplifies Off-line LED Drivers
    • Single-stage combination of power factor correction and accurate constant-current (CC) output
    • Enables very long lifetime designs (no electrolytic capacitors)
    • Eliminates optocoupler and all secondary current control circuitry
    • Eliminates control loop compensation circuitry
    • Simple primary-side PWM dimming interface
    • Universal input voltage range
    • LNK403-409 optimized for flicker-free TRIAC dimming

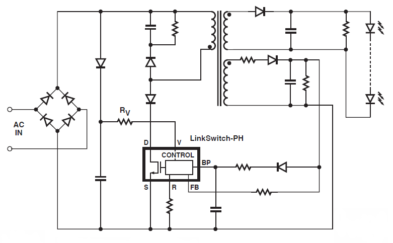
Typical Application Schematic

Schematic - Power Integrations LinkSwitch™-PH LED Driver ICs
View Results ( 16 ) Page
Part Number Datasheet Description
LNK420EG LNK420EG Datasheet LED Lighting Driver ICs LED DRIVER
LNK403EG LNK403EG Datasheet LED Lighting Driver ICs LED DrvrTRIAC Dim 12 W (85-308 VAC)
LNK404EG LNK404EG Datasheet LED Lighting Driver ICs LED DrvrTRIAC Dim 15 W (85-265 VAC)
LNK405EG LNK405EG Datasheet LED Lighting Driver ICs LED DrvrTRIAC Dim 18 W (85-265 VAC)
LNK406EG LNK406EG Datasheet LED Lighting Driver ICs LED DrvrTRIAC Dim 22 W (85-265 VAC)
LNK407EG LNK407EG Datasheet LED Lighting Driver ICs LED DrvrTRIAC Dim 25 W (85-265 VAC)
LNK408EG LNK408EG Datasheet LED Lighting Driver ICs LED DrvrTRIAC Dim 35 W (85-265 VAC)
LNK409EG LNK409EG Datasheet LED Lighting Driver ICs LED DrvrTRIAC Dim 50 W (85-265 VAC)
LNK410EG LNK410EG Datasheet LED Lighting Driver ICs LED Driver
LNK413EG LNK413EG Datasheet LED Lighting Driver ICs LED DRIVER 12 W (85-308 VAC)
Published: 2011-11-03 | Updated: 2022-03-11