Vishay SiP12117DB microBUCK™ Evaluation Board
Vishay SiP12117DB microBUCK™ Evaluation Board is a reference board designed to evaluate the features and functionalities of SiP12117 synchronous buck regulators. The SiP12117 regulators are high-frequency Current-Mode Constant-On-Time (CM-COT) synchronous buck regulators with integrated high- and low-side power MOSFETs. These regulators are capable of delivering up to 3A continuous current and 600kHz switching frequency. The SiP12117 regulators provide an ultra-fast transient response, less than 5μA typical shutdown current, and a cycle-by-cycle current limit. Typical applications include graphics cards, set-top boxes, LCD TVs, notebook computers, and HDDs/SSDs.Features
- SiP12117 IC
- 4.5V to 15V input voltage
- 3A continuous output current
- Adjustable output voltage down to 0.6V
- 600kHz switching frequency
- Ultra-fast transient response
- Less than 5μA typical shutdown current
- Cycle-by-cycle current limit
- 2.9ms fixed soft-start (typical)
- Power good function
Applications
- Graphics cards
- Set-top boxes
- LCD TVs
- Notebook computers
- HDDs/SSDs
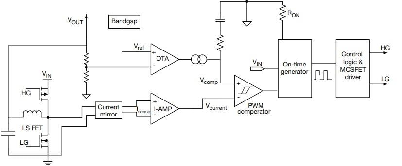
CM-COT Block Diagram
Published: 2020-04-13
| Updated: 2024-12-20
