Toshiba TLP5231 Infrared LED & Photo ICs

Toshiba TLP5231 Infrared LED and Photo ICs are 2.5A dual-output IGBT gate pre-drive photocouplers with an integrated multi-functional IC. The TLP5231 is housed in a SO16L package with a long creepage and clearance. The photocoupler is ideal as a predriver to driver power devices via external p- and n- channel MOSFET as buffers. Included are IGBT/power MOSFET desaturation detection functions, isolated fault status feedback, configurable soft gate turn-off, and under voltage lockout (UVLO).

Features

  • Output peak current ±2.5A (max)
  • Operating temperature -40° to 110°C
  • Threshold input current 3.5mA (max)
  • Propagation delay time 300ns (max)
  • Common-mode transient immunity ±25kV/µs (min)
  • Isolation voltage 5000Vrms (min)
  • Dual output drive for external complementary type MOS buffer
  • Under Voltage Lock-Out protection for positive and negative gate power supply
  • Safety standards
    • UL-recognized: UL 1577, File No.E67349
    • cUL-recognized: CSA Component Acceptance Service No.5A File No.E67349
    • VDE-approved: EN 60747-5-5, EN 62368-1 (Note 1)
    • CQC-approved: GB4943.1, GB8898 Japan Factory

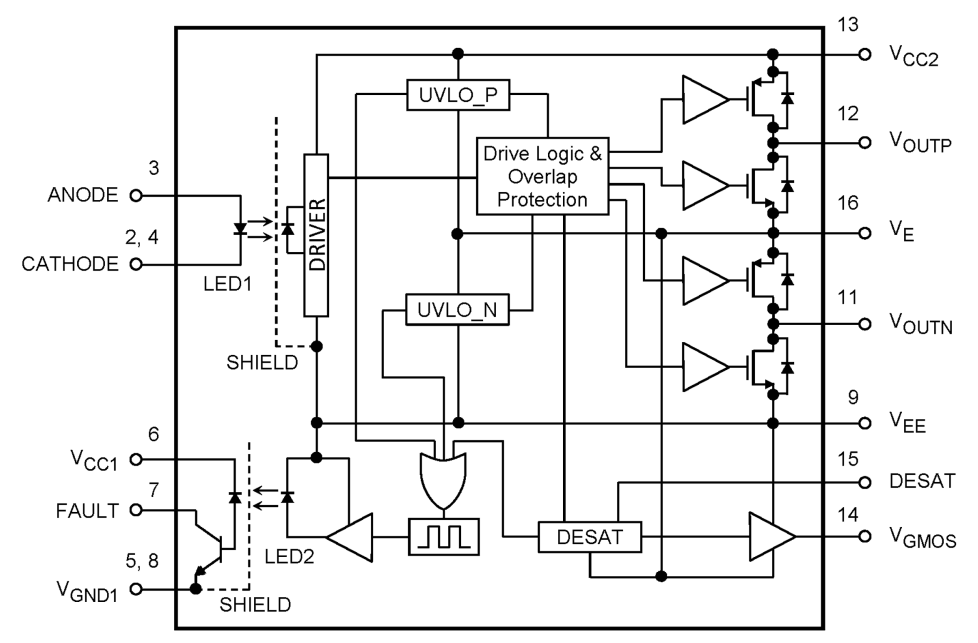
Internal Circuit

Toshiba TLP5231 Infrared LED & Photo ICs
Published: 2022-07-18 | Updated: 2022-10-21