Texas Instruments UCC24612 Synchronous Rectifier Controllers
Texas Instruments UCC24612 High-Frequency Multi-Mode Synchronous Rectifier Controllers provide high-performance and a near-ideal diode emulation for standard and logic-level N-channel MOSFET power devices. This diode emulation reduces losses of the output rectifier and, indirectly, the primary side losses. Multiple topologies such as Active Clamp Flyback, QR, DCM, CCM Flyback, and LLC are supported with the drain-to-source (VDS) sensing control scheme.The Texas Instruments UCC24612 offers integrated features that simplify the design, enabling excellent performance in various applications and frequencies. A wide operating VDD and VD voltage range allows direct bias from 5V to 28V output systems. Continuous Conduction Mode (CCM) is enhanced with a proportional gate drive and CCM cycle limit pre-turn-off. The UCC24612 meets stringent efficiency standards such as Department of Energy (DoE) Level VI and Code of Conduct (CoC) Tier 2 through multiple high-efficiency features, including frequency-dependent standby modes. The device is available in a SOT23-5 package.
Features
- Supports topologies such as active clamp flyback, QR, DCM, CCM flyback, and LLC
- MOSFET VDS sensing up to 230V
- Operating frequency up to 1MHz
- 1MHz for UCC24612-1
- 800kHz for UCC24612-2
- Wide VDD range allows for direct bias from 5V to 28V output systems
- 4A sink, 1A source gate driver with a proportional gate drive
- Adaptive minimum off-time for increased noise immunity
- Cycle limit pre-turn-off improves efficiency in CCM
- High or low-side configurable
- Automatic light-load and sleep-mode management with 320µA standby current
- 16ns typical turnoff propagation delay
- 9.5V gate drive clamp for reduced driving loss
Applications
- AC-to-DC adapters
- USB Type-C™ and power delivery AC adapters
- Server and telecom power supply
- AC-to-DC auxiliary power supply
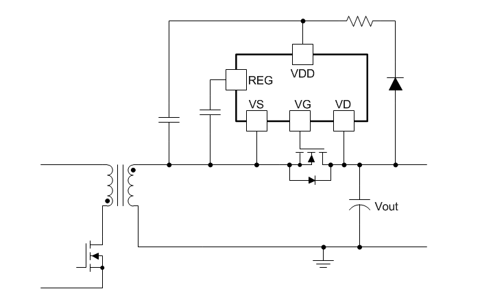
Block Diagram
Published: 2018-06-28
| Updated: 2023-03-06
