Texas Instruments TUSB319-Q1 USB Type-C DFP Port Controller

Texas Instruments TUSB319-Q1 USB Type-C™ DFP Port Controller is a USB Type-C Downstream Facing Port (DFP) controller. The TUSB319-Q1 monitors the USB Type-C Configuration Channel (CC) lines to determine when a USB device is attached. If an Upstream Facing Port (UFP) device is attached the TUSB319-Q1 drives an open-drain output ID that can be used in the system to apply VBUS power. The device also communicates the selectable VBUS current sourcing capability to the UFP via the CC lines.

Features

  • Meets USB Type-C™ specifications
  • Supports DFP (host/source) applications with up to 15W power
  • Supports Type-C current mode advertisement up to 3A (Default, 1.5A, 3A)
  • Provides Type-C plug orientation
  • Channel Configuration (CC)
    • Attach of USB port detection
    • Cable orientation detection
  • VBUS Detection
  • 3.8V to 5.5V Supply voltage
  • Low current consumption
  • 2mm × 2mm WSON Package with 0.5mm pitch
  • Industrial temperature range of –40°C to 85°C

Applications

  • Wall-charger
  • Automotive car charger, USB port
  • DFP Port for desktop, notebooks, all-in-one

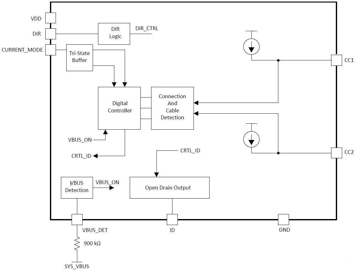
Functional Block Diagram

Block Diagram - Texas Instruments TUSB319-Q1 USB Type-C DFP Port Controller
Published: 2017-08-23 | Updated: 2022-05-03