Texas Instruments TPS736/TPS736-Q1 LDO Linear Voltage Regulators
Texas Instruments TPS736/TPS736-Q1 LDO Linear Voltage Regulators use a new topology: an NMOS pass element in a voltage follower configuration. The TPS736 uses an advanced BiCMOS process to yield high precision while delivering very low dropout voltages and low ground pin current. The Texas Instruments TPS736/TPS736-Q1 LDO regulator is optimized for portable/battery-powered equipment, post-regulation for switching supplies, and noise-sensitive circuitry such as VCOs. The TPS736-EP devices have gold bond wires, a temperature range of –55 to +105°C, and an SnPb lead finish. The TPS736-Q1 devices are AEC-Q100 qualified for automotive applications.Features
- Stable with no output capacitor or any value or type of capacitor
- Input voltage range of 1.7V to 5.5V
- 75mV typ ultra-low dropout voltage
- Excellent load transient response with or without an optional output capacitor
- NMOS topology delivers low reverse leakage current
- 30 µVRMS (typ.) low noise (10Hz to 100kHz)
- 0.5% initial accuracy
- 1% overall accuracy over line, load, and temperature
- Less than 1µA max IQ in shutdown mode
- Thermal shutdown and specified min/max current
- Limit protection
- Available in multiple output voltage versions
- Fixed outputs of 1.20V to 5.0V
- Adjustable output from 1.20V to 5.5V
- Custom outputs available
Applications
- Portable/battery-powered equipment
- Post-regulation for switching supplies
- Noise-sensitive circuitry such as VCOs
- Point of Load regulation for DSPs, FPGAs, ASICs, and microprocessors
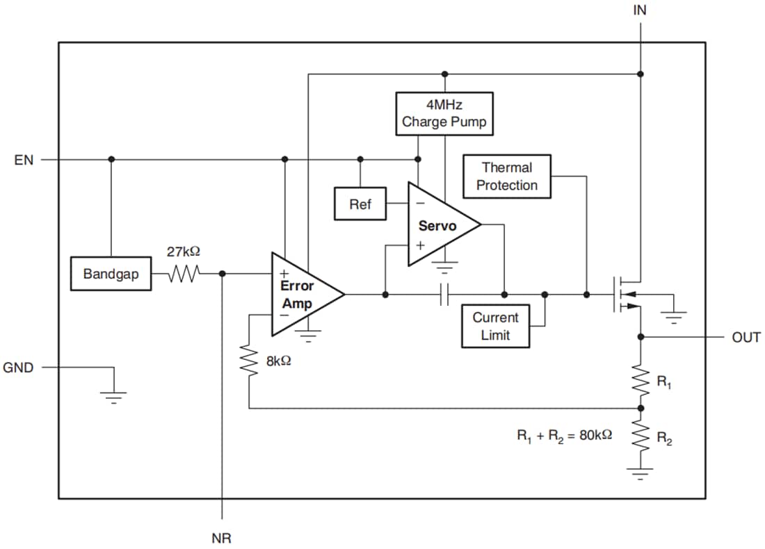
Functional Block Diagram
Published: 2010-03-29
| Updated: 2025-04-25
