Texas Instruments TPS65235 LNB Voltage Regulator
Texas Instruments TPS65235 LNB Voltage Regulator is designed for analog and digital satellite receivers. The TPS65235 is a monolithic voltage regulator with an I2C interface. This interface specifically provides the 13V to 18V power supply and the 22kHz tone signal to the LNB down-converter in the antenna dish or to the multi-switch box. It offers a complete solution with a minimum component count, low power dissipation, together with a simple design and I2C standard interface. The TPS65235 features high power efficiency. The boost converter integrates a 140mΩ power MOSFET running at 1MHz or 500kHz selectable switching frequency. Drop out voltage at the linear regulator is 0.8V to minimize power loss.Features
- Complete integrated solution for LNB and I2C interface
- DiSEqC 2.x, and DiSEqC 1.x compatible
- Supports 5V, 12V, and 15V power rail
- Up to 1000mA accurate output current limit adjustable by an external resistor
- Boost switch peak current limit proportional to LDO current limit
- Boost converter with 140mΩ Low Rds(on) internal power switch
- Boost switching frequency 1MHz or 500kHz selectable
- Dedicated enable pin for non-I2C application
- Low drop output with push-pull output stage for VLNB output
- Built-in accurate 22kHz tone generator and external tone input support
- Supports both external 44kHz and 22kHz tone input
- Adjustable soft-start and 13V to 18V voltage transition time
- 650mV to 750mV 22kHz Tone amplitude selection
- I2C Registers accessible with EN low
- Short circuit dynamic protection
- Diagnostics for output voltage level, DiSEqC tone input and output, current level, and cable connection
- Thermal protection available
- 20-Lead WQFN 3mm x 3mm package
Applications
- Set-Top box satellite receiver
- TV satellite receiver
- PC card satellite receiver
- Satellite TV
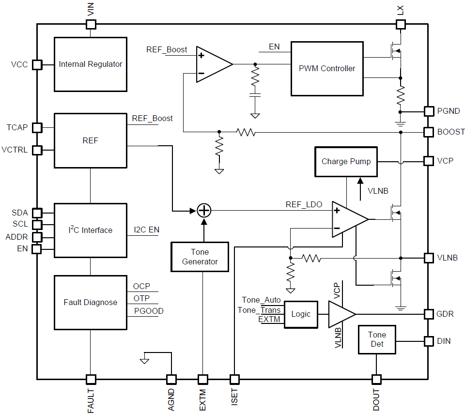
Functional Block Diagram
Published: 2016-01-20
| Updated: 2022-03-11
