Texas Instruments TPS53915 Step-Down SWIFT™ Converter
Texas Instruments TPS53915 Step-Down SWIFT™ Converter is a small-sized, synchronous buck converter with an adaptive on-time D-CAP3 control mode. The device offers ease-of-use and low external-component count for space-conscious power systems. This device features high-performance integrated MOSFETs, accurate 0.5% 0.6V reference, and an integrated boost switch. Competitive features include very-low external-component count, fast load-transient response, auto-skip mode operation, internal soft-start control, and no requirement for compensation. The device also features programmability and fault report via PMBus™ to simplify the power supply design. A forced continuous conduction mode helps meet tight voltage regulation accuracy requirements for performance DSPs and FPGAs. The TPS53915 is available in a 28-pin QFN package and is specified from -40°C to 85°C ambient temperature.Features
- Integrated 13.8 and 5.9mΩ MOSFETs support 12A continuous output current
- Adjustments available Via PMBus
- Voltage Margin and Adjustment
- Soft-Start Time
- Power-On Delay
- VDD UVLO Level
- Fault Reporting
- Switching Frequency
- 600mV ±0.5% Tolerance reference voltage
- 0.6V to 5.5V output voltage
- D-CAP3™ Control Mode with Fast Load-Step Response
Applications
- Server and cloud computing Point of Load
- Broadband, networking, and optical communications infrastructure
- I/O supplies
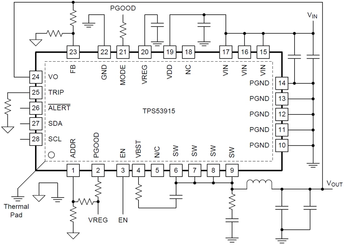
Simplified Schematic
TI WEBENCH Designer
TI Reference Designs Library
Published: 2014-02-21
| Updated: 2022-03-11
