Texas Instruments TPS22917 Single Channel Load Switch
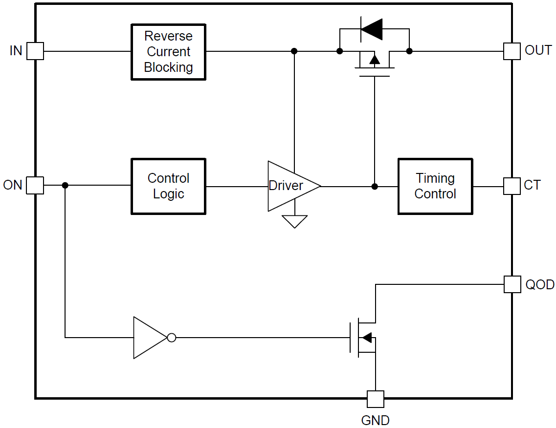
Texas Instruments TPS22917 Single Channel Load Switch utilizes a low leakage P-Channel MOSFET for minimum power loss. Advanced gate control design supports operating voltages as low as 1V with minimal increase in ON-Resistance and power loss. The Rise and Fall times can be independently adjusted with external components for system-level optimizations. The timing capacitor (CT) and turn-on time can be adjusted to manage inrush current without adding unnecessary system delays. The output discharge resistance (QOD) can be used to adjust the output fall time. Connect the QOD pin directly to the output for the fastest fall time or leave it open for the slowest fall time.The Texas Instruments TPS22917 switch ON state is controlled by a digital input that can interface directly with low-voltage control signals. When power is first applied, a Smart Pull Down is used to keep the ON pin from floating until system sequencing is complete. Once the ON pin is deliberately driven high (≥VIH), the Smart Pull Down (RPD) is disconnected to prevent unnecessary power loss.
Features
- 1V to 5.5V input operating voltage range (VIN)
- 2A maximum continuous current (IMAX)
- On-resistance (RON)
- 5VIN = 80mΩ (typical)
- 1.8VIN = 120mΩ (typical)
- 1VIN = 220mΩ (typical)
- Ultra-low power consumption
- ON state (IQ): 0.5µA (typical)
- OFF state (ISD): 10nA (typical)
- Smart ON pin pull down (RPD)
- ON ≥ VIH (ION): 10nA (maximum)
- ON ≤ VIL (RPD): 750kΩ (typical)
- Adjustable Turn-ON limits inrush current (tON)
- 5V tON = 100µs at 72mV/µs (CT = open)
- 5V tON = 4000µs at 2.3mV/µs (CT = 1000pF)
- Adjustable output discharge and fall time
- Optional QOD resistance ≥ 150Ω (internal)
- Always-ON true reverse current blocking (RCB)
- –500mA (typical) activation current (IRCB)
- –1µA (maximum) reverse leakage (IIN,RCB)
Applications
- Industrial systems
- Set-top box
- Blood glucose meters
- Electronic point-of-sale
Functional Block Diagram
Published: 2018-05-14
| Updated: 2023-01-03
