Texas Instruments TMP392EVM Evaluation Module
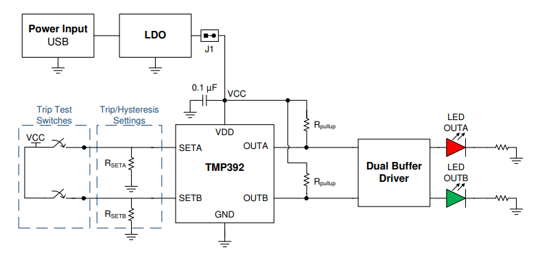
Texas Instruments TMP392EVM Evaluation Module is a plug-and-play system to test and evaluate the TMP392 analog temperature switch. The TMP392EVM Evaluation Module features resistor-programmable inputs for the dual-channel switch with hot and warm trip settings to protect two different over-temperature conditions or be used as an over-temperature shutdown/warning.The TMP392EVM has two options for supply power: a USB port or an external power supply. Trip tests are available for both channels, utilizing the onboard push buttons with LED indicators at the output of the TMP392 to recognize when the sensor trips. The sensor is located on a breakout board, which can be separated from the main PCB board to allow for prototyping.
The Texas Instruments TMP392EVM Evaluation Module does not require any calibration or software programming, as the trip points are set physically with resistors, which may be replaced to test at other temperature thresholds.
Features
- Dual-channel trip point settings
- Manual trip test
- Manual reset
- USB or external supply options
- Detachable sensor board for prototyping
Kit Contents
- PCB Test Board: TMP392EVM
- USB Extension Cable
Layout
Block Diagram
Additional Resources
Published: 2019-12-27
| Updated: 2024-02-22
