Texas Instruments TLVM13640 4A Buck Power Module
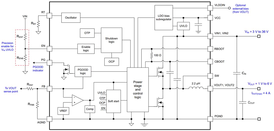
Texas Instruments TLVM13640 4A Buck Power Module is a highly integrated 36V, 4A DC/DC solution that combines power MOSFETs, a shielded inductor, and passives in an Enhanced HotRod™ QFN package. The module has VIN and VOUT pins located at the corners of the package for optimized input and output capacitor placement. Four larger thermal pads beneath the module enable a simple layout and easy handling in manufacturing.With an output voltage range from 1V to 6V, the Texas Instruments TLVM13640 is designed to quickly and easily implement a low-EMI design in a small PCB footprint. The total solution requires as few as four external components and eliminates the design process's magnetics and compensation part selection.
Although designed for small size and simplicity in space-constrained applications, the TLVM13640 module offers many features for robust performance. These features include precision enable with hysteresis for adjustable input-voltage UVLO, resistor-programmable switch node slew rate for improved EMI, integrated VCC, bootstrap, and input capacitors for increased reliability and higher density. These devices also have constant switching frequency over the full load current range, negative output voltage capability, and a PGOOD indicator for sequencing, fault protection, and output voltage monitoring.
Features
- Versatile synchronous buck DC/DC power module
- Integrated MOSFETs, inductor, and controller
- Wide input voltage range of 3V to 36V
- An adjustable output voltage from 1V to 6V with 1% setpoint accuracy over temperature
- 5.0mm × 5.5mm × 4mm overmolded package
- -40°C to 125°C junction temperature range
- Frequency adjustable from 200kHz to 2.2MHz
- Negative output voltage capability
- Ultra-high efficiency across the full load range
- 95%+ peak efficiency
- External bias option for improved efficiency
- Shutdown quiescent current of 0.6µA (typical)
- 0.5V typical dropout voltage at 4A load
- Ultra-low conducted and radiated EMI signatures
- Low-noise package with dual input paths and integrated capacitors reduces switch ringing
- Resistor-adjustable switch-node slew rate
- Constant-frequency FPWM mode of operation
- Meets CISPR 11 and 32 class B emissions
- Suitable for scalable power supplies
- Pin compatible with the TLVM13660 (36V, 6A)
- Inherent protection features for robust design
- A precision enable input and open-drain PGOOD indicator for sequencing, control, and VIN UVLO
- Overcurrent and thermal shutdown protection
Applications
- Test and measurement, aerospace and defense
- Factory automation and control
- Buck and inverting buck-boost power supplies
Functional Block Diagram
