Texas Instruments TLV906x/TLV906x-Q1 Low Voltage Op Amps
Texas Instruments TLV906x/TLV906x-Q1 Low Voltage Operational Amplifiers (Op Amps) come with rail-to-rail input and output-swing capabilities. These devices are highly cost-effective solutions for applications where low-voltage operation, a small footprint, and a high capacitive load drive are required. Although the capacitive load drive of the TLV906x is 100pF, the resistive open-loop output impedance makes stabilizing with higher capacitive loads simpler. These op amps are designed specifically for low-voltage operation (1.8V to 5.5V) with performance specifications similar to the OPAx316 and TLVx316 devices. The TLV906x/TLV906x-Q1 family helps simplify system design because the family is unity-gain stable, integrates the RFI and EMI rejection filter, and provides no phase reversal in overdrive conditions. The Texas Instruments TLV906x-Q1 devices are AEC-Q100 qualified for automotive applications.Features
- Rail-to-rail input and output
- ±0.3mV low input offset voltage
- 10MHz unity-gain bandwidth
- 10nV/√Hz low broadband noise
- 0.5pA low input bias current
- 538µA low quiescent current
- Unity-gain stable
- Internal RFI and EMI Filter
- Operational at supply voltages as low as 1.8V
- It is easier to stabilize with a higher capacitive load due to resistive open-loop output impedance
- –40°C to +125°C extended temperature range
Applications
- E-Bikes
- Smoke detectors
- Heating, Ventilating, and Air Conditioning (HVAC)
- Motor control, such as AC induction
- Refrigerators
- Wearable devices
- Laptop computers
- Washing machines
- Sensor signal conditioning
- Power modules
- Barcode scanners
- Active filters
- Low-side current sensing
Datasheets
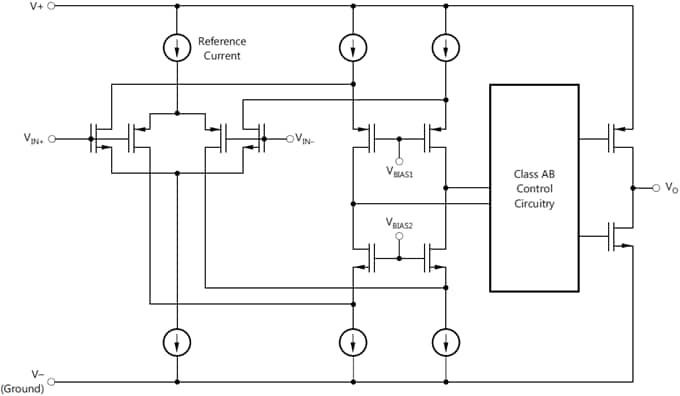
Functional Block Diagram
Published: 2018-01-12
| Updated: 2025-07-03
