Texas Instruments LP8862-Q1 2-Channel LED Driver

Texas Instruments LP8862-Q1 2-Channel LED Driver is an automotive high-efficiency, low-EMI, easy-to-use LED driver with an integrated DC-DC converter. The DC-DC supports both boost and SEPIC modes of operation. The device has two high-precision current sinks that can provide high dimming ratio brightness control with a PWM input signal. The DC-DC converter has an adaptive output voltage control based on the LED current sink headroom voltages. This feature minimizes power consumption by adjusting the voltage to the lowest sufficient level in all conditions. DC-DC supports spread spectrum for switching frequency and an external synchronization with a dedicated pin. The high switching frequency allows the LP8862-Q1 to avoid disturbance for AM radio band.

Features

  • Qualified for automotive applications
  • AEC-Q100 Qualified With the following results
    • Device temperature grade 1: –40°C to +125°C ambient operating temperature
  • Input voltage operating range 4.5V to 40V
  • Two high-precision current sinks
    • Current matching 1% (Typical)
    • LED string current up to 160mA per channel
    • Dimming ratio of 10 000:1 at 100Hz
  • Integrated boost/SEPIC converter for LED string power
    • Output voltage up to 45V
    • Switching frequency 300kHz to 2.2MHz
    • Switching synchronization input
    • Spread spectrum for lower EMI
  • Power-line FET control for inrush current protection and standby energy saving
  • Extensive fault detection features
    • Fault output
    • Input voltage OVP, UVLO, and OCP
    • Open and shorted LED fault detection
    • Thermal shutdown
  • Minimum number of external components

Applications

  • Backlight for
    • Automotive infotainment
    • Automotive instrument clusters
    • Smart mirrors
    • Heads-Up Displays (HUD)
    • Central Information Displays (CID)
    • Audio-Video Navigation (AVN)

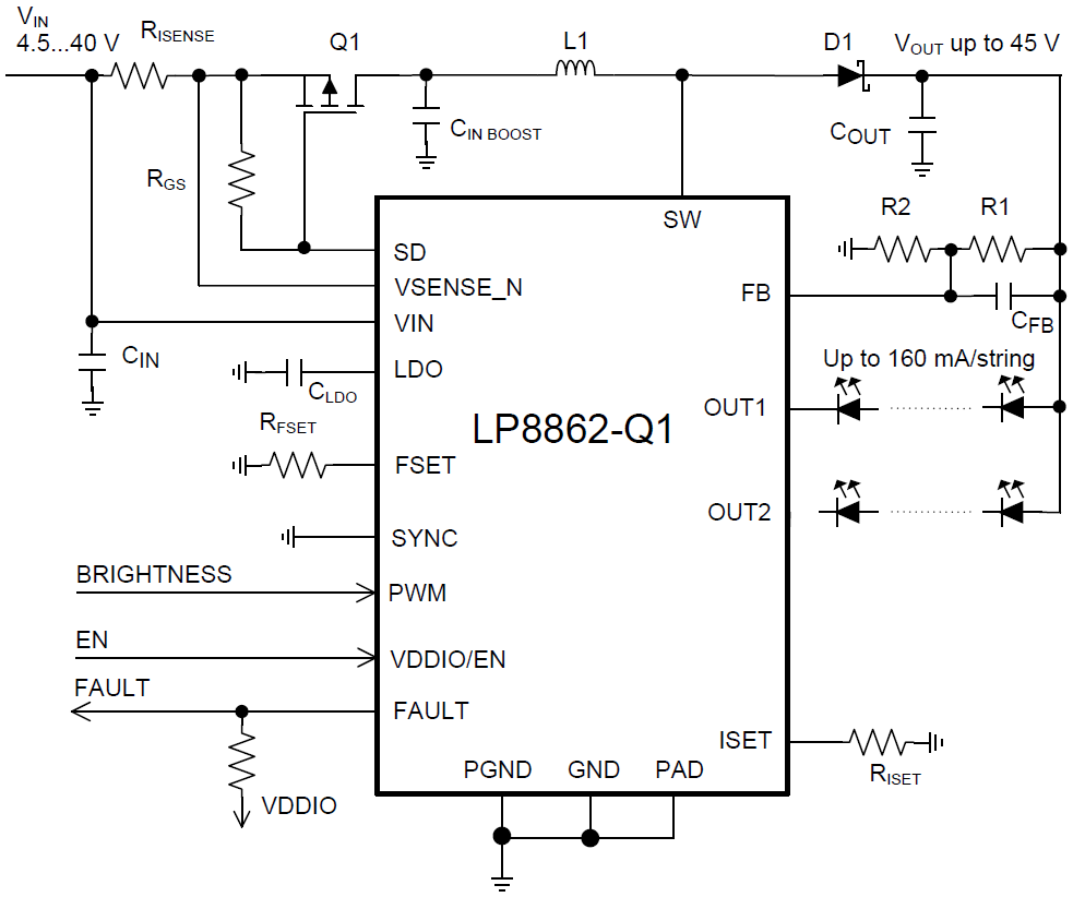
Simplified Schematic

Schematic - Texas Instruments LP8862-Q1 2-Channel LED Driver
Published: 2016-04-22 | Updated: 2022-03-11