Texas Instruments LP5912/LP5912-Q1 Ultra-Low Noise LDO Regulator

Texas Instruments LP5912/LP5912-Q1 Ultra-Low Noise LDO Regulator is an LDO capable of supplying a 500mA output current. Designed to meet the requirements of RF and analog circuits, the LP5912/LP5912-Q1 device provides low noise, high PSRR, low quiescent current, and low line and load transient response. The LP5912/LP5912-Q1 offers class-leading noise performance without a noise bypass capacitor and with the ability for remote output capacitance placement. Each device is designed to work with a 1µF input and a 1µF output ceramic capacitor (no separate noise bypass capacitor required). These devices are available with fixed output voltages from 0.8V to 5.5V in 25mV steps. The LP5912-EP devices have gold bond wires, a temperature range of –55 to +105°C, and include an SnPb lead finish. The Texas Instruments LP5912-Q1 devices are AEC-Q100 qualified for automotive applications.

Features

  • 1.6V to 6.5V input voltage range 
  • 0.8V to 5.5V output voltage range 
  • Output current up to 500mA
  • 12µVRMS (typ.) low output voltage noise 
  • 75dB (typ.) PSRR at 1kHz 
  • ±2% output voltage tolerance (VOUT ≥ 3.3V) 
  • 30µA (typ.) low IQ (enabled, no load) 
  • 95mV (typ. at 500mA load) low dropout (VOUT ≥ 3.3V) 
  • Stable with 1µF ceramic input and output capacitors
  • Thermal-overload and short-circuit protection
  • Reverse current protection
  • No noise bypass capacitor required
  • Output automatic discharge for a fast turnoff
  • Power-Good output with 140µs (typ.) delay
  • Internal soft-start to limit the in-rush current
  • –40°C to +125°C operating junction temperature range

Applications

  • Camera modules
  • Sensors
  • Hi-Fi audio radio transceivers
  • PLL/synthesizer, clocking
  • Medium-current, noise-sensitive applications

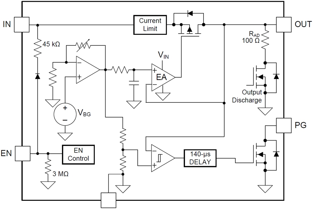
Functional Block Diagram

Block Diagram - Texas Instruments LP5912/LP5912-Q1 Ultra-Low Noise LDO Regulator
Published: 2016-07-06 | Updated: 2024-08-21