Texas Instruments LM5158x/LM5158x-Q1 Boost/Flyback/SEPIC Converter

Texas Instruments LM5158x/LM5158x-Q1 Boost/Flyback/SEPIC Converter is a wide input range, non-synchronous boost converter with an integrated 85V, 3.26A (LM5158/LM5158-Q1) or 85V, 1.63A (LM51581/LM51581-Q1) power switch. The device can be used in boost, SEPIC, and flyback topologies. It can start up from a single-cell battery with a minimum of 3.2V. It can operate with the input supply voltage as low as 1.5V if the BIAS pin is greater than 3.2V. The BIAS pin operates up to 60V (65V absolute maximum). The switching frequency is dynamically programmable from 100kHz to 2.2MHz with an external resistor. Switching at 2.2MHz minimizes AM band interference and allows for a small solution size and fast transient response. The device provides a selectable Dual Random Spread Spectrum to help reduce the EMI over a wide frequency range.

The Texas Instruments LM5158x/LM5158x-Q1 features an accurate peak current limit over the input voltage, avoiding overdesigning the power inductor. Low operating current and pulse-skipping operation improve efficiency at light loads. The device has built-in protection features such as overvoltage protection, line UVLO, thermal shutdown, and selectable hiccup mode overload protection. Additional features include low shutdown IQ, programmable soft-start, precision reference, a power-good indicator, and external clock synchronization. The LM5158x-Q1 devices are AEC-Q100 qualified for automotive applications.

Features

  • Suited for wide operating range for battery applications
    • 3.2V to 60V input operating range (65V abs max)
    • 83V maximum output (85V abs max)
    • Minimum boost supply voltage of 1.5V when BIAS ≥ 3.2V
    • Input transient protection up to 65V
    • Minimized battery drain
      • Low shutdown current (IQ ≤ 2.6µA)
      • Low operating current (IQ ≤ 670µA)
  • Small solution size and low cost
    • Maximum switching frequency up to 2.2MHz
    • 16-pin QFN package (3mm × 3mm)
    • Integrated error amplifier allows primary-side regulation without optocoupler (flyback)
    • Accurate current limit
  • EMI mitigation
    • Selectable dual random spread spectrum
    • Lead-less package
  • Higher efficiency with low-power dissipation
    • 133mΩ RDSON switch
    • Fast switching, small switching loss
  • Avoid AM band interference and crosstalk
    • Optional clock synchronization
    • Dynamically programmable wide switching frequency from 100kHz to 2.2MHz
  • Integrated protection features
    • Constant current limiting over input voltage
    • Selectable hiccup mode overload protection
    • Programmable line UVLO
    • OVP protection
    • Thermal shutdown
  • Accurate ±1% accuracy feedback reference
  • Adjustable soft start
  • PGOOD indicator

Applications

  • Battery-powered wide input boost, SEPIC, flyback converter
  • LED bias supply
  • Multiple-output flyback without an optocoupler
  • Loop powered fire detection
  • Hold-up capacitor charger
  • Power module
  • Industrial PLC
  • Inverter bias supply
  • Piezo driver/motor driver bias supply

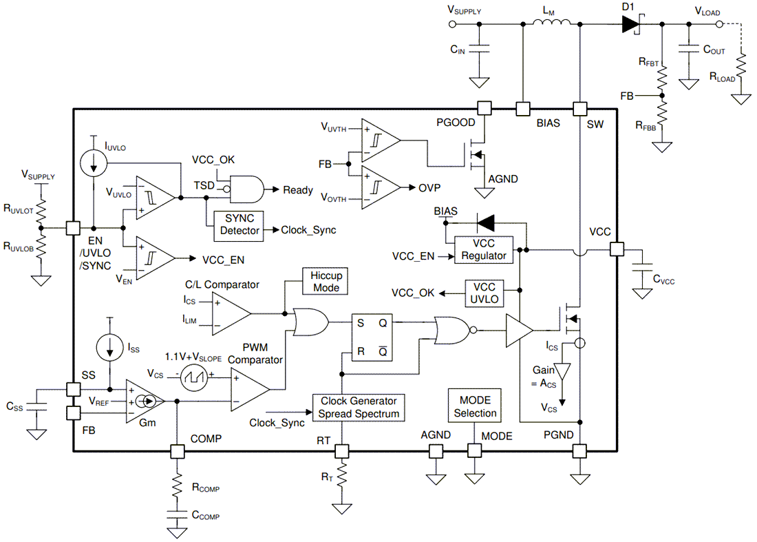
Functional Block Diagram

Block Diagram - Texas Instruments LM5158x/LM5158x-Q1 Boost/Flyback/SEPIC Converter
Published: 2022-03-11 | Updated: 2023-03-15