Texas Instruments LM51501-Q1 Low IQ Boost Controller
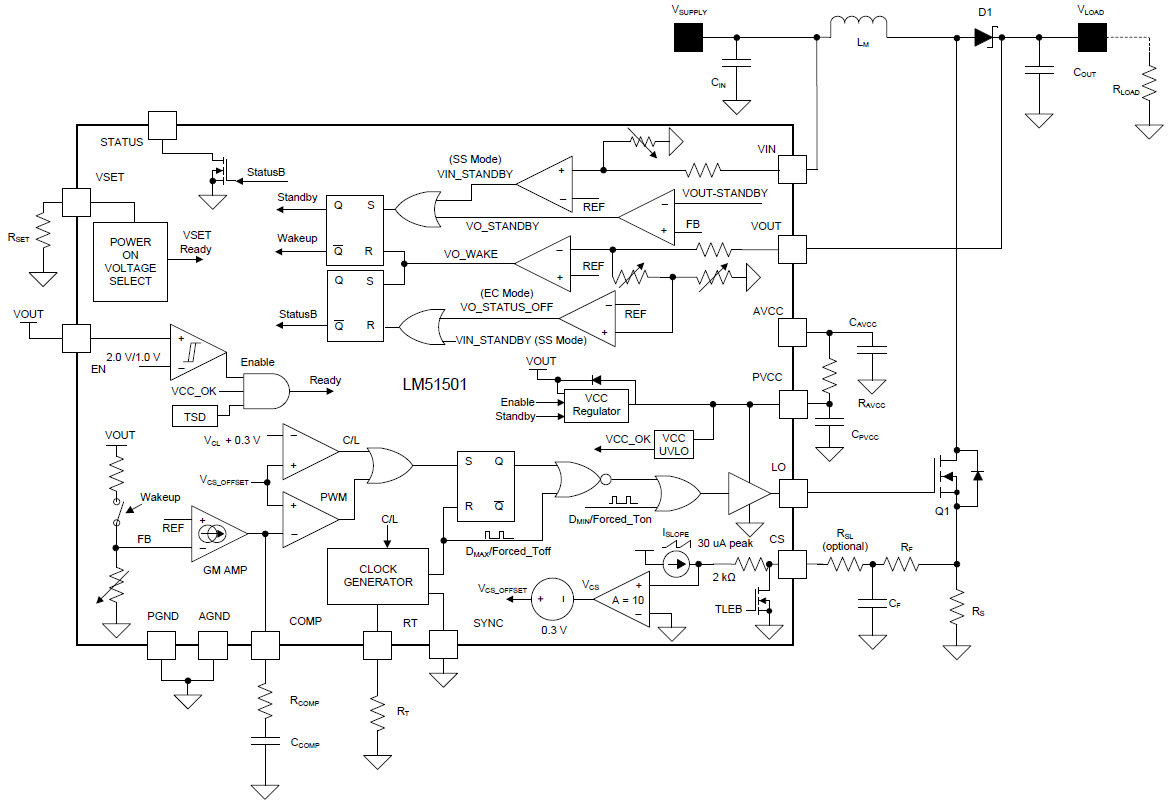
Texas Instruments LM51501-Q1 Low IQ Boost Controller is a wide input range automatic boost controller. The device can be used to maintain a stable output voltage during automotive cranking from a vehicle battery or from a backup battery. A resistor programs the LM51501-Q1 switching frequency from 220kHz to 2.3MHz. Fast switching (≥ 2.2MHz) minimizes AM band interference and allows a small solution size and fast transient response. The Texas Instruments LM51501-Q1 operates in low IQ standby mode when the input or output voltage is above the preset standby thresholds and automatically wakes up when the output voltage drops below the preset wake-up threshold.Features
- AEC-Q100 qualified
- Device Temperature Grade 1 (–40°C to +125°C ambient operating temperature range)
- Device HBM ESD Classification Level 2
- Device CDM ESD Classification Level C4B
- Wide VIN input range from 1.5V to 42V when VOUT ≥ 5V (65V absolute maximum)
- Low shutdown current (IQ ≤ 5µA)
- Low standby current (IQ ≤ 15µA)
- Four programmable output voltage options and two selectable configurations
- 6.0V, 6.5V, 9.5V, or 11.5V
- Start-stop or e-call configurations
- Adjustable switching frequency from 220kHz to 2.3MHz
- Automatic wake-up and standby mode transition
- Optional clock synchronization
- Boost status indicator
- 1.5A peak MOSFET gate driver
- Adjustable cycle-by-cycle current limit
- Thermal shutdown
- 16-pin WQFN with wettable flanks
Applications
- Automotive start-stop system
- Automotive emergency call system
- Battery-powered boost converters
Functional Block Diagram
Published: 2018-06-21
| Updated: 2025-03-14
