Texas Instruments LM290xLV/LM290xLV-Q1 Low Voltage Op Amps
Texas Instruments LM290xLV/LM290xLV-Q1 Low Voltage Operational Amplifiers include the dual LM2904LVLM2904LV-Q1 and quad LM2902LV/LM2902LV-Q1 operational amplifiers (op amps). These devices operate from a low voltage of 2.7V to 5.5V. These op amps supply an alternative to the LM2904 and LM2902 in low-voltage applications that are sensitive to cost. Some applications are large appliances, smoke detectors, and personal electronics. The LM290xLV/LM290xLV-Q1 devices have better performance than the LM290x devices at low voltage and lower power consumption. The op-amps are stable at unity gain and do not have a reverse phase in overdrive conditions. The design for ESD gives the LM290xLV/LM290xLV-Q1 family an HBM specification for a minimum of 2kV. The LM290xLV-Q1 devices are AEC-Q100 qualified for automotive applications.Features
- Industry standard amplifier for cost-sensitive systems
- ±1mV Low input offset voltage
- Common-mode voltage range includes ground
- 1MHz Unity-gain bandwidth
- 40nV/√Hz Low broadband noise
- 90µA/Ch Low quiescent current
- Unity-gain stable
- Operational at supply voltages from 2.7V to 5.5V
- Offered in dual- and quad-channel variants
- 2kV HBM Robust ESD specification
- –40°C to 125°C Extended temperature range
Applications
- Cordless appliances
- Uninterruptible power supply
- Battery pack, charger, and test equipment
- Power supply modules
- Environmental sensors signal conditioning
- Field transmitter, temperature sensors
- Oscilloscopes, digital multimeters, and SignalAnalyzers
- Rack mount server
- HVAC: Heating, Ventilating, and Air Conditioning
- DC Motor control
- Low-side current sensing
Datasheets
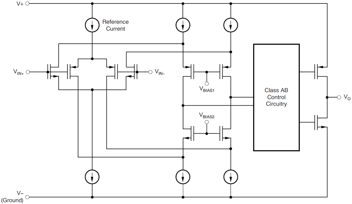
Functional Block Diagram
Published: 2018-10-17
| Updated: 2023-07-11
