Texas Instruments LM22680/LM22680-Q1 SIMPLE SWITCHER® Regulators
Texas Instruments LM22680/LM22680-Q1 SIMPLE SWITCHER® Step-Down Regulators provide all of the functions necessary to implement an efficient high voltage step-down (buck) regulator using a minimum of external components. These easy to use regulators incorporate a 42V N-channel MOSFET switch capable of providing up to 2A of load current. Excellent line and load regulation along with high efficiency (>90%) are featured. Voltage mode control offers short minimum on-time, allowing the widest ratio between input and output voltages. Internal loop compensation means that the user is free from the tedious task of calculating the loop compensation components. Fixed 5V output and adjustable output voltage options are available. The default switching frequency is set at 50 kHz allowing for small external components and good transient response. In addition, the frequency can be adjusted over a range of 200kHz to 1MHz with a single external resistor. The internal oscillator can be synchronized to a system clock or to the oscillator of another regulator. A precision enable input allows simplification of regulator control and system power sequencing. In shutdown mode the regulator draws only 25µA (typ.). An adjustable soft-start feature is provided through the selection of a single external capacitor. The LM22680/LM22680-Q1 also has built in thermal shutdown, and current limiting to protect against accidental overloads. The LM22680-Q1 devices are AEC-Q100 qualified for automotive applications.Features
- 4.5V to 42V wide input voltage range
- Internally compensated voltage mode control
- Stable with low ESR ceramic capacitors
- 200mΩ N-Channel MOSFET
- Output voltage option: ADJ (outputs as low as 1.285V)
- ±1.5% feedback reference accuracy
- 500kHz default switching frequency
- Adjustable switching frequency and synchronization
- -40°C to 125°C operating junction temperature range
- Precision enable pin
- Integrated boot-strap diode
- Adjustable soft-start
Applications
- Industrial control
- Telecom and Datacom systems
- Embedded systems
- Conversions from standard 24V, 12V and 5V input rails
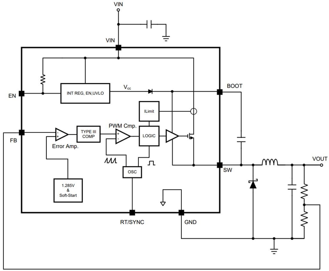
Functional Block Diagram
TI WEBENCH Designer
Published: 2014-02-27
| Updated: 2022-03-11
