Texas Instruments INA818 Precision Instrumentation Amplifiers

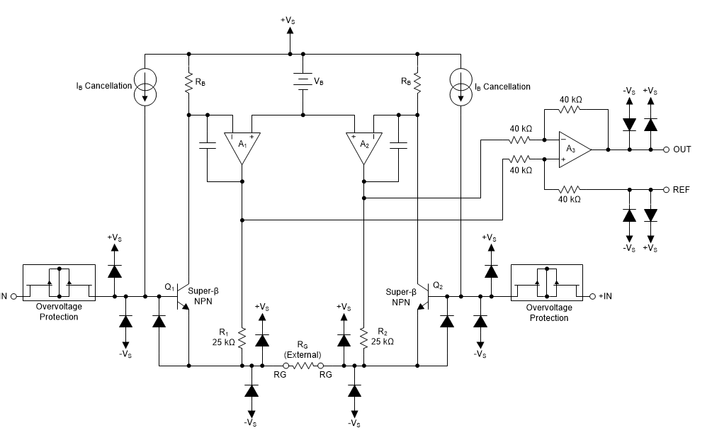
Texas Instruments INA818 Precision Instrumentation Amplifiers offer low power consumption and operate over a very wide single-supply or dual-supply range. The device features a single external resistor that sets any gain from 1 to 10000. The device offers high precision due to super-beta input transistors providing exceptionally low input offset voltage, offset voltage drift, input bias current, input voltage, and current noise. Additional circuitry protects the inputs against overvoltage up to ±60V.

The INA818 amplifiers are optimized to provide a high common-mode rejection ratio. At G=1, the common-mode rejection ratio exceeds 90dB across the full input common-mode range. The device is ideal for low-voltage operation from a 4.5V single supply and dual supplies up to ±18V.

The Texas Instruments INA818 is specified over the -40 °C to +125°C temperature range in an 8-pin SOIC package.

Features

  • Low offset voltage of 10µV (typ), 35µV (max)
  • Gain drift of 5ppm/°C (G=1), 35ppm/°C (G>1) (max)
  • 8nV/√Hz noise 
  • Bandwidth of 2MHz (G=1), 270kHz (G=100)
  • Stable with 1nF capacitive loads
  • Inputs protected up to ±60V
  • 110dB, G=10 (min) common-mode rejection 
  • 100dB, G=1 (min) power-supply rejection 
  • Supply current: 385µA (max)
  • Supply voltage range
    • Single supply: 4.5V to 36V
    • Dual supply: ±2.25V to ±18V
  • Specified temperature: –40°C to +125°C
  • 8-pin SOIC package

Applications

  • Industrial monitors
  • Flow transmitters
  • Battery test equipment
  • Multiparameter patient monitors
  • Analog input modules
  • Semiconductor test equipment
  • Portable instrumentation

Block Diagram

Block Diagram - Texas Instruments INA818 Precision Instrumentation Amplifiers
Published: 2019-10-08 | Updated: 2023-12-07