Texas Instruments bq25157 1-Cell Linear Battery Charger
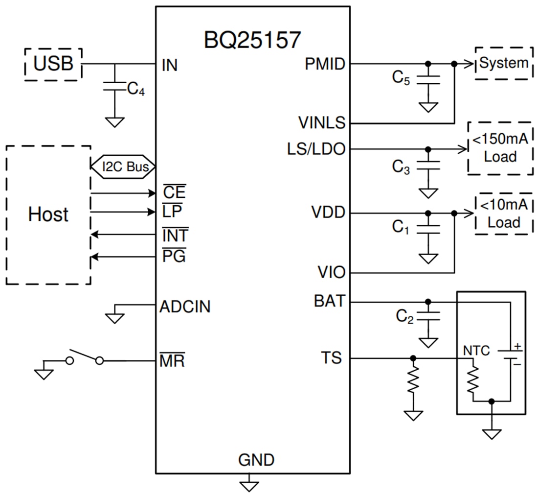
Texas Instruments bq25157 1-Cell Linear Battery Charger is a highly integrated battery charge management IC that integrates the most common functions for wearable, portable, and small medical devices. These functions include a charger, a regulated output voltage rail for system power, ADC for battery and system monitoring, an LDO, and a push-button controller. The bq25157 has the Input Supply Over Voltage Threshold (VOVP) threshold set to 6.2V.The Texas Instruments bq25157 IC integrates a linear charger with Power Path that enables quick and accurate charging for small batteries while providing a regulated voltage to the system. The regulated system voltage (PMID) output may be configured through I2C based on the recommended operating condition of downstream IC’s and system loads for optimal system operation. The device supports charge current up to 500mA and supports termination current down to 0.5mA for maximum charge. The battery is charged using a standard Li-Ion charge profile with three phases: pre-charge, constant current, and constant voltage regulation.
Features
- Linear battery charger with 1.25mA to 500mA fast charge current range
- 0.5% Accurate I2C programmable battery regulation voltage ranging from 3.6V to 4.6V in 10mV steps
- Configurable termination current supporting down to 0.5mA
- 20V tolerant input with typical 3.4V to 6.2V input voltage operating range
- Programmable thermal charging profile, fully configurable hot, warm, cool, and cold thresholds
- Power Path management for powering system and charging battery
- Dynamic power path management optimizes charging from weak adapters
- Advanced I2C control allows the host to disconnect the battery or adapter as needed
- I2C Configurable load switch or up to 150mA LDO output
- Programmable range from 0.6V to 3.7V in 100mV steps
- Ultra-low Iddq for extended battery life
- 10nA ship mode battery Iq
- 400nA Iq while powering the system (PMID and VDD on)
- One push-button wake-up and reset input with adjustable timers
- Supports system power cycle and HW reset
- 16-Bit ADC
- Monitoring of charge current, battery thermistor, and battery, input and system (PMID) voltages
- General purpose ADC input
- Always on 1.8V VDD LDO supporting loads up to 10mA
- 20-pin 2mm x 1.6mm CSP package
- 12mm2 total solution size
Applications
- Headsets, earbuds, and hearing aids
- Smartwatches and smart trackers
- Wearable fitness and activity monitors
- Blood glucose monitors
Simplified Schematic
Published: 2021-01-21
| Updated: 2022-03-11
