STMicroelectronics VIPer37 Fixed Frequency Offline Converters

STMicroelectronics VIPer37 Fixed Frequency Offline Converters offer an 800V rugged power section, a PWM control, and two levels of overcurrent protection. STMicroelectronics VIPer37 voltage converters also provide overvoltage protection, overload protection, hysteretic thermal protection, soft-start, and safe auto-restart after the removal of any fault condition.

Features

  • 800V avalanche-rugged power section
  • PWM operation with adjustable limiting current
  • 30mW standby power at 265VAC
  • 60kHz for L type and 115kHz for H type operating frequency
  • Frequency jittering for low EMC
  • Output overvoltage protection
  • High primary current protection
  • Input under-voltage setting (brownout)
  • Onboard soft-start
  • Safe auto-restart after a fault condition
  • Hysteretic thermal shutdown

Applications

  • SMPS for set-top boxes, DVD players and recorders, and white goods
  • Auxiliary power supply for consumer and home equipment
  • ATX auxiliary power supplies
  • Low/medium power AC-DC adapters

Typical Topology

Schematic - STMicroelectronics VIPer37 Fixed Frequency Offline Converters

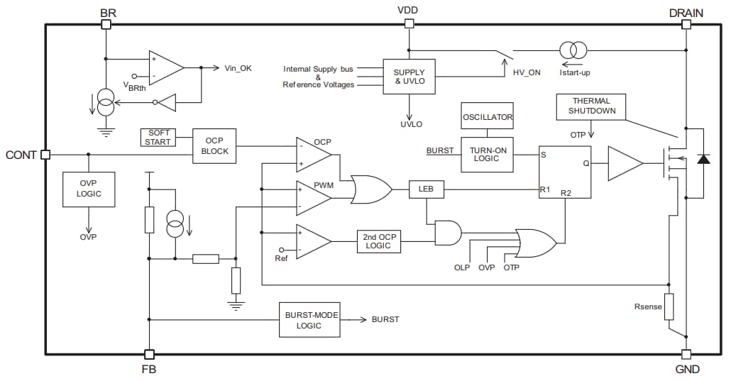
Block Diagram

Block Diagram - STMicroelectronics VIPer37 Fixed Frequency Offline Converters
Published: 2015-09-30 | Updated: 2022-03-11