STMicroelectronics STEVAL-EFUSE01 Evaluation Board
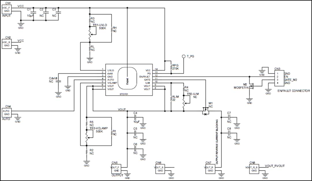
STMicroelectronics STEVAL-EFUSE01 Evaluation Board is a demonstration platform designed to enable evaluation of the STEF01 Universal Electronic Fuse (E-fuse). The STMicroelectronics STEF01 E-fuse integrates a control circuit and a low-on-resistance MOSFET switch and provides a full set of protections, including overcurrent, overvoltage, and inrush current. Adjust the Undervoltage Lockout (UVLO) threshold, clamping voltage, and overload current limits through mechanical trimmers.An external MOSFET, driven by the STEF01 gate driver pin, can be mounted to the STEVAL-EFUSE01 to implement a reverse-current blocking circuit. The output voltage ramp rate can control the inrush current with the dedicated soft start circuit embedded in the STEF01 device. The output voltage ramp rate of the STEVAL-EFUSE01 can be adjusted by changing the Cdv/dt capacitor.
As most applications require a flag to signal that the output voltage is in the correct range, the STMicroelectronics STEVAL-EFUSE01 Evaluation Board features a Power Good (PG) test point for information about the voltage drop on the pass element. The Board also features a thermal latch and auto-retry thermal protection modes, selectable through a dedicated jumper configuration.
Features
- Input voltage from 8V to 48V
- Peak output current up to 6A
- Enable/Disable/Fault flag pin
- Adjustable undervoltage lockout
- Adjustable output voltage clamp
- Programmable VOUT slew rate control
- Latch or auto-retry jumper-programmable thermal protection
- Power Good monitoring flag
- Drives an optional external reverse current protection MOSFET
- CE certified
- RoHS and China RoHS-compliant
- WEEE compliant (2012/19/UE RAEE II)
Board Layout
- TR1: Mechanical trimmer for UVLO
- TR2: Mechanical trimmer for overload current limit
- TR3: Mechanical trimmer for clamping voltage threshold
- Cdv/dt Capacitor: For soft start ramp setup
- M1: MOSFET to implement reverse current
- M2: MOSFET to enable/disable the device
- T_PG: POWER GOOD test point
- CN4: Thermal latch/auto-retry thermal protection mode
Circuit Schematic
