STMicroelectronics LD59030 High-Accuracy Voltage Regulators

STMicroelectronics LD59030 High-Accuracy Voltage Regulators feature a 1.5V to 5.5V input voltage range and provide 300mA of maximum current. The LD59030 has a typical dropout voltage of 135mV at VOUT = 3.3V and is available in DFN4 1x1 package. The devices allow for maximum space-saving and work with a ceramic capacitor on the output. 

The LD59030 are suitable for low-power battery-operated applications with an ultralow drop voltage, low quiescent current, and low noise features, together with the internal soft-start circuit and output current fold-back protection. An enable logic control function puts the LD59030 in shutdown mode allowing a total current consumption lower than 0.03μA.

Features

  • Input voltage from 1.5 to 5.5V
  • Ultralow dropout voltage (135mV typ. at 300mA load)
  • Very low quiescent current (28μA typ. at no load, 0.03μA typ. in off mode)
  • Internal current fold-back
  • Output voltage tolerance: ±1% @ 25°C
  • 300mA guaranteed output current
  • Wide range of output voltages available on request from 0.8V up to 5.0V in 50mV step
  • High PSRR: 75dB@1kHz
  • Logic-controlled electronic shutdown
  • Internal soft-start
  • Optional output voltage discharge feature
  • Compatible with ceramic capacitor COUT = 0.47μF
  • Thermal protection
  • Available in DFN4 1x1
  • Operating temperature range: -40°C to 125°C

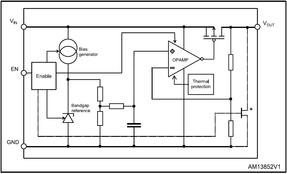
Block Diagram

Block Diagram - STMicroelectronics LD59030 High-Accuracy Voltage Regulators
Published: 2017-11-27 | Updated: 2024-04-23