Skyworks Solutions Inc. SKY6702x-396LFE Evaluation Boards
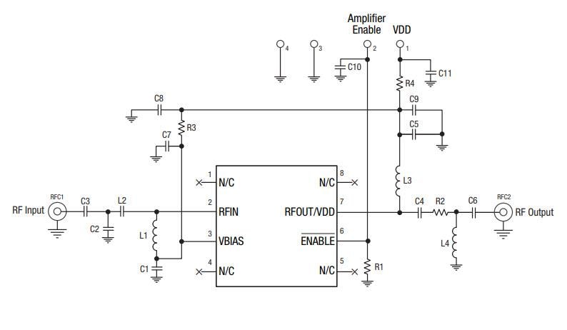
Skyworks Solutions Inc. SKY6702x-396LFE Evaluation Boards are designed to test the performance of the SKY6702x-396LF Low-Noise Amplifiers (LNAs). The SKY6702x-396LF LNAs are GaAs and pHEMT LNAs with an active bias and high-linearity performance. These LNAs feature the advanced GaAs pHEMT enhancement mode process, providing good return loss, low noise, and high-linearity performance.Schematic
Published: 2018-07-06
| Updated: 2022-10-02
