ROHM Semiconductor BD9G500EFJ-LA Buck DC/DC Converter

ROHM Semiconductor BD9G500EFJ-LA Buck DC/DC Converter offers a built-in low on-resistance high-side power MOSFET. The BD9G500EFJ-LA Converter is capable of providing current up to 5A and has an adjustable operating frequency from 100kHz to 650kHz.

The ROHM BD9G500EFJ-LA Buck DC/DC Converter implements a current mode architecture allowing for fast transient response and simple phase compensation setup.

Features

  • Long time support product for industrial applications
  • Wide input voltage range
  • Integrated high-side MOSFET
  • Current mode control
  • Adjustable frequency
  • Soft start function
  • Over current protection (OCP)
  • Under voltage lockout (UVLO)
  • Thermal shutdown protection (TSD)
  • Over voltage protection (OVP)
  • 4.9mm x 6.0mm x 1.0mm W (typ) x D (typ) x H (max) HTSOP-J8 package

Applications

  • Industrial equipment
  • Power supply for FA’s industrial device
  • Communications power systems

Specifications

  • 7V to 76V Input voltage range
  • 80V Input absolute maximum rating
  • 85V (1ms pulse, 50% duty or less)
  • 1.0V±1.0% Reference voltage accuracy
  • 5A (max) Output current
  • 100mΩ (typ) High-side MOSFET ON-resistance
  • 0μA (typ) Shutdown current
  • -40°C to +125°C Operating temperature range

Videos

Overview

ROHM Semiconductor BD9G500EFJ-LA Buck DC/DC Converter

DC Lineup & Applications

ROHM Semiconductor BD9G500EFJ-LA Buck DC/DC Converter

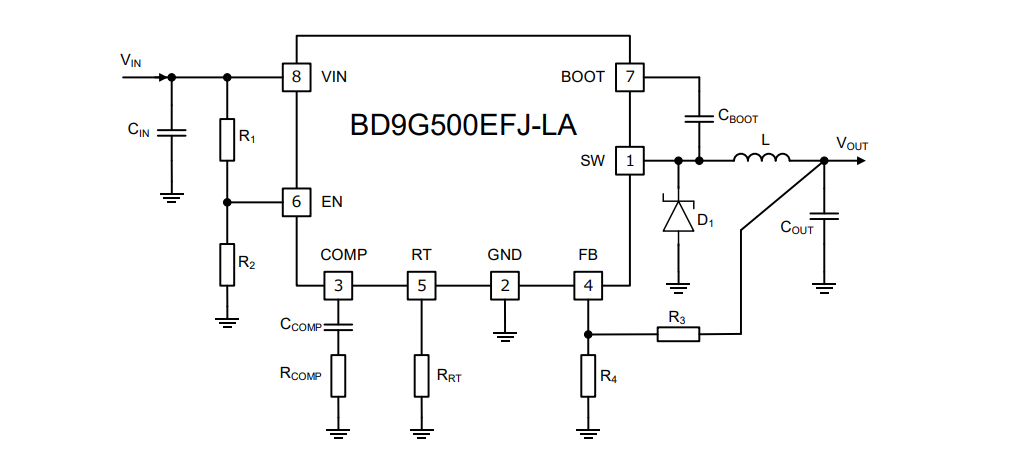
Typical Application

ROHM Semiconductor BD9G500EFJ-LA Buck DC/DC Converter

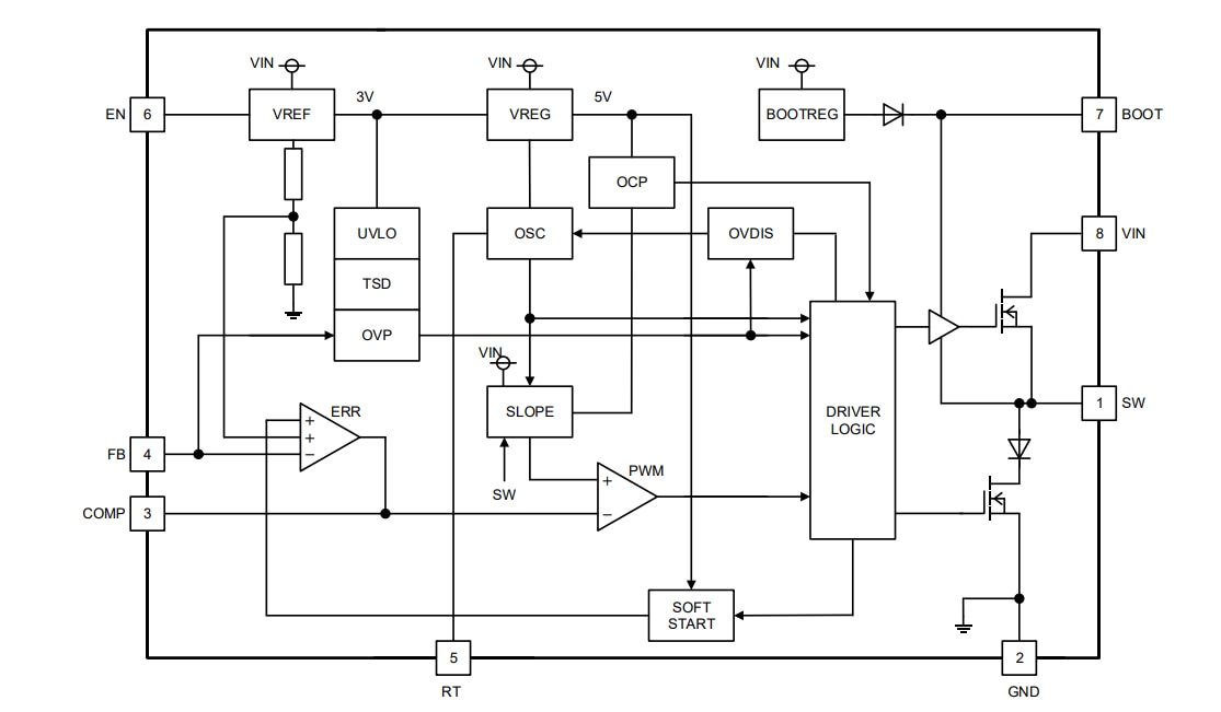
Block Diagram

Block Diagram - ROHM Semiconductor BD9G500EFJ-LA Buck DC/DC Converter
Published: 2020-09-15 | Updated: 2024-10-22