ROHM Semiconductor RB-D62Q1859GA64 Reference Board

ROHM Semiconductor RB-D62Q1859GA64 Reference Board, powered by the LAPIS ML62Q1859 CMOS 16-bit RISC MCU, is a highly efficient platform for advanced embedded system development. The ML62Q1859 MCU features a 16-bit RISC architecture that combines low power consumption with robust performance, making it ideal for energy-conscious applications. Integrated peripherals such as ADC, UART, SPI, I2C, and PWM enable seamless interfacing with sensors, actuators, and communication modules, providing versatility for various use cases.

The ROHM Semiconductor RB-D62Q1859GA64 reference board is suitable for applications in industrial automation, IoT devices, automotive subsystems, consumer electronics, and portable medical devices. With a compact design, energy-efficient operation, and comprehensive development support, it serves as an excellent foundation for creating innovative, cost-effective embedded solutions.

Features

  • Provided with the LAPIS ML62Q1859 CMOS 16-bit RISC MCU, 64-pin QFP
  • Mounted with the linked connector to EASE1000
  • Through-holes for connecting the pins of LSI to external peripheral boards
  • Selectable power supply, supplied from the on-chip emulator EASE1000 or CN1_3pin/CN2_2pin
  • Mounted LEDs (P20, P21, P22)
  • Mounted with a 32.768KHz crystal
  • Low power consumption
  • Internal flash memory and RAM
  • Flexible I/O and communication interfaces
  • Real-time processing
  • 1.6V to 5.5V operating supply range
  • Compact form factor, 56mm x 94mm x 15mm (WxDxH) size

Applications

  • Industrial automation
  • Internet of Things (IoT) and smart devices
  • Automotive applications
  • Consumer electronics
  • Smart buildings and home automation
  • Healthcare and portable medical devices
  • Embedded systems

Overview

Location Circuit - ROHM Semiconductor RB-D62Q1859GA64 Reference Board

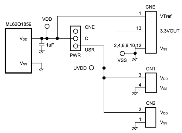
Power Circuit

Location Circuit - ROHM Semiconductor RB-D62Q1859GA64 Reference Board

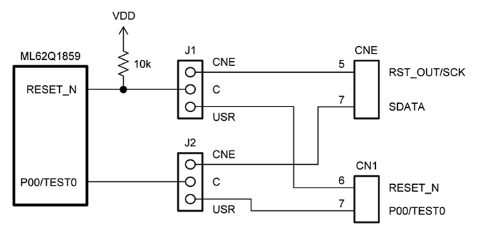
EASE1000 Interface

Location Circuit - ROHM Semiconductor RB-D62Q1859GA64 Reference Board

PCB Layout

Mechanical Drawing - ROHM Semiconductor RB-D62Q1859GA64 Reference Board
Published: 2024-12-27 | Updated: 2025-01-06