ROHM Semiconductor BM2Pxx4F PWM DC/DC Converter

ROHM BM2Pxx4F PWM DC/DC Converter is a PWM type DC/DC converter for AC/DC that provides an optimum system for all products that include an electrical outlet. This device supports both isolated and non-isolated devices, enabling a simpler design of various types of low-power electrical converters. The ROHM BM2Pxx4F is built in an HV starter circuit that tolerates 650V, contributes to low-power consumption. With current detection resistors as external devices, a higher degree of design freedom is achieved. Since current mode control is utilized, the current is restricted in each cycle. Because of this, excellent performance is demonstrated in bandwidth and transient response. The switching frequency is 65kHz. At light load, the switching frequency is reduced, and high efficiency is achieved. A frequency hopping function is also on the chip, which contributes to low EMI.

Features

  • PWM frequency: 65kHz
  • PWM current-mode method
  • Burst operation when the load is light
  • Frequency reduction function
  • Built-in 650V start circuit
  • Built-in 650V switching MOSFET
  • VCC pin under-voltage protection
  • VCC pin overvoltage protection
  • SOURCE pin open protection
  • SOURCE pin short protection
  • SOURCE pin leading-edge-blanking function
  • Per-cycle over current protection circuit
  • Soft start
  • Secondary over current protection circuit

Applications

  • Coin processing machines
  • Air-conditioner
  • Digital multimeter (handy type)
  • Barcode scanner
  • Refrigerator
  • Motor control (brushless DC)
  • Single board computer
  • AC servo
  • Large-sized LCD panel
  • Blood pressure monitor

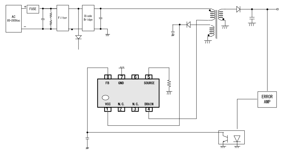
Application Circuit

Application Circuit Diagram - ROHM Semiconductor BM2Pxx4F PWM DC/DC Converter
Published: 2015-05-12 | Updated: 2022-03-11