ROHM Semiconductor BD142x Series Automotive Current Sense Amplifiers
ROHM Semiconductor BD142x Series Automotive Current Sense Amplifiers are designed for precise and reliable current sensing in automotive applications. The ROHM Semiconductor BD142x Series devices operate over a wide supply voltage range, with models supporting up to 2.7V to 18V, and feature an extensive common-mode voltage range from -14V to +80V. The output analog voltage offers multiple gain options, ranging from 20V/V to 100V/V, tailored to various sensing requirements. The included matched gain resistors minimize gain error and offset voltage. The low input bias current of 1µA reduces offset in the shunt resistor path, ensuring high accuracy and performance in demanding environments.Features
- AEC-Q100 qualified
- Wide common mode voltage range
- High accuracy
- Low offset voltage
- Low input bias current
Applications
- Onboard chargers
- DC/DC converters
- Electric compressors
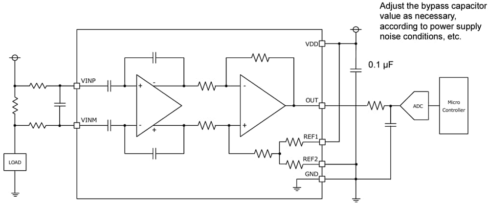
Typical Application Circuit
Published: 2025-01-07
| Updated: 2025-06-16
