ROHM Semiconductor Automotive Full CMOS LDO Regulators

ROHM Semiconductor Automotive Full CMOS LDO Regulators are AEC-Q100 qualified high-performance regulators with 200mA output. The regulators are mounted on a versatile 1.0mm x 1.0mm x 0.60mm SSON004R1010 package. The BUxxJA2MNVX-C series offers excellent noise and responsiveness characteristics despite the low circuit current consumption of 35µA. These ROHM regulators are designed for various applications such as power supplies for radar and automotive cameras.

Features

  • AEC-Q100 qualified
  • 1.7V to 6V operating input voltage range
  • 200mA output current capability
  • 35µA (typical) low quiescent current
  • ±2% (VOUT≥1.8V) VOUT accuracy
  • 70dB typical at 1KHz PSRR (ripple rejection)
  • Enable control
  • Ceramic capacitor supported min 0.47µF
  • Protections
    • Thermal shutdown
    • Over-current protection
    • Output discharge function
  • -40°C to +125°C operating temperature range

Applications

  • Automotive power supplies
  • Radar
  • Cameras

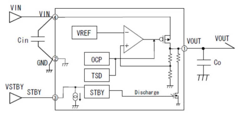
Application Circuit

Application Circuit Diagram - ROHM Semiconductor Automotive Full CMOS LDO Regulators
Published: 2016-07-07 | Updated: 2024-07-17