Renesas Electronics TP65H050G4YS 650V SuperGaN® FET
Renesas Electronics TP65H050G4YS 650V SuperGaN® FET is a 50mΩ Gallium Nitride (GaN) normally-off device available in 4 Lead TO-247 package. This Gen IV SuperGaN FET uses Gen IV platform, which supports advanced epi and patented design technologies to simplify manufacturability. The TP65H050G4YS 650V FET combines a state-of-the-art high-voltage GaN HEMT with a low-voltage silicon MOSFET for superior reliability and performance. This SuperGaN FET improves efficiency over silicon via lower gate charge, output capacitance, crossover loss, and reverse recovery charge. Typical applications include datacom broad industrial, PV inverter, and servo motor.Features
- JEDEC-qualified GaN technology
- Dynamic RDS(on)eff production tested
- Robust design, defined by:
- Wide gate safety margin
- Transient over-voltage capability
- Enhanced inrush current capability
- Very low QRR
- Reduced crossover loss
- Enables AC-DC bridgeless totem-pole PFC designs:
- Increased power density
- Reduced system size and weight
- Overall lower system cost
- Achieves increased efficiency in both hard- and soft-switched circuits
- Easy to drive with commonly-used gate drivers
- GSD pin layout improves high-speed design
Specifications
- 650V drain to source voltage VDSS
- 800V transient drain to source voltage VDSS(TR)
- ±20V gate to source voltage VGSS
- 132W maximum power dissipation (PD) @TC=25°C
- Continuous drain current ID:
- 35A @TC=25°C
- 22A @TC=100°C
- 150A pulsed drain current IDM (pulse width: 10µs)
- 3.3V to 4.8V gate threshold voltage VGS range (VDS=VGS, ID=0.7mA)
- Drain-source on-resistance:
- 50mΩ to 60mΩ (VGS=10V, ID=22A)
- 105mΩ (VGS=10V, ID=22A, TJ=150°C)
- Typical capacitance (VGS=0V, VDS=400V, f=1MHz):
- 1000pF input
- 110pF output
- 2.7pF reverse transfer
- Charge (VDS=400V, VGS=0V to 10V, ID=6.5A):
- 16nC to 24nC total gate charge
- 6nC gate-source charge
- 5nC gate-drain charge
- 112nC output charge (VGS=0V, VDS=0V to 400V)
- 50kHz to 100kHz operating frequency range
Applications
- Datacom
- Broad industrial
- PV inverter
- Servo motor
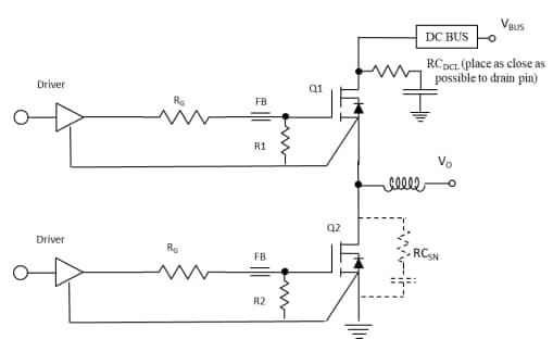
Circuit Implementation
Additional Resources
Published: 2024-02-28
| Updated: 2025-06-05
