Qorvo QPD1014AEVB Evaluation Board
Qorvo QPD1014AEVB Evaluation Board is a fully assembled RF evaluation board for the QPD1014A GaN‑on‑SiC input‑matched transistor, purpose‑built to speed device characterization and amplifier prototyping in the 100MHz to 1GHz band. The Qorvo QPD1014AEVB board implements the device’s 50Ω input match and provides an output network that can be tuned on‑board, for optimum power and efficiency across the target band. Typical use cases include wideband and narrowband RF power stages for communications, radar, and basestations.
Features
- RO4350B PCB material, 20mil thickness, 0.5oz copper cladding
- 100MHz to 1GHz frequency range
- 19.9dB typical linear gain
- 41.9dBm typical output power at 3dB compression
- 68.4% typical drain efficiency at 3dB compression
- 16.9dB typical gain at 3dB compression
Applications
- Basesations
- Active antennas
- Military radar
- Civilian radar
- Land mobile and radio communications
- Jammers
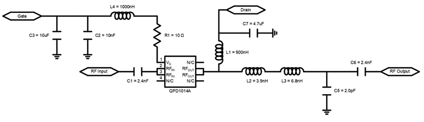
Circuit Schematic
Published: 2026-01-13
| Updated: 2026-01-20
