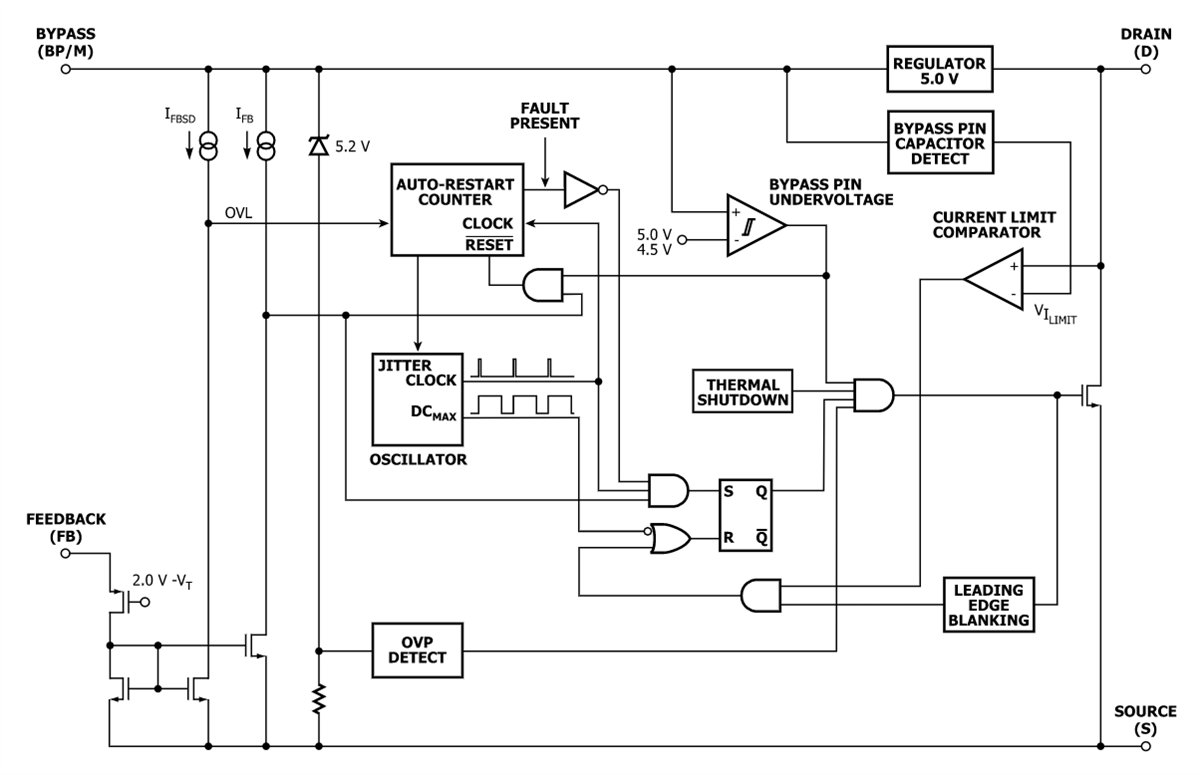
The LNK3207 incorporates a 725V power MOSFET, oscillator, On/Off control for highest efficiency at light load, a high-voltage switched current source for self-biasing, frequency jittering, fast (cycle-by-cycle) current limit, hysteretic thermal shutdown, and output and input overvoltage protection circuitry onto a monolithic IC.
The Power Integrations LNK3207 Off-line Switcher ICs provide a wide array of protection features that enable safe and reliable power supplies to protect the device and the system against input and output overvoltage over-temperature faults, lost regulation, and power supply output overload or short-circuit faults.
The LNK3207 utilizes the RDK-721, RDK-737, RDK-852, RDK-853, and RDK-912 Reference Design Kits. The LNK3207 ICs consume minimal current in standby mode and are available in PDIP-8C, SO-8C, and SMD-8C packages.
Features
- Highest performance and design flexibility
- Supports buck, buck-boost and flyback topologies
- Excellent load and line regulation
- Selectable device current limit
- 66kHz operation with accurate current limit
- Allows the use of low-cost off-the-shelf inductors
- Reduces size and cost of magnetics and output capacitor
- Frequency jittering reduces EMI filter complexity
- Pin-out simplifies PCB heat sinking
- EcoSmart™– extremely energy efficient
- Standby supply current <100μA
- On/Off control provides constant efficiency over a wide load range
- Easily meets all global energy efficiency regulations
- No-load consumption <30mW with external bias
- Enhanced safety and reliability features
- Auto-restart for short-circuit and open loop faults
- Output overvoltage protection (OVP)
- Line input overvoltage protection (OVL)
- Hysteretic over-temperature protection (OTP)
- Extended creepage between DRAIN pin and all other pins improves field reliability
- 725V MOSFET rating for excellent surge withstand
Applications
- Appliances
- Metering
- Smart LED drivers and industrial controls
- IOT, home and building automation
Typical Application
Block Diagram

