onsemi NCV84160 Self-Protected High-Side MOSFET Driver

onsemi NCV84160 Self-Protected High-Side MOSFET Driver is a single-channel driver that can be used to switch loads such as solenoids, bulbs, and actuators. This MOSFET driver features output short to VD detection, off-state open load detection, integrated clamp for inductive switching, and current sense disable. The NCV84160 MOSFET driver includes CMOS (3V/5V) compatible control input. This MOSFET driver operates within the -40°C to 150°C temperature range and 4.5V to 28V voltage range. The NCV84160 MOSFET driver is AEC-Q100 qualified.

The NCV84160 MOSFET driver incorporates advanced protection functions such as an over-voltage active clamp, active inrush current management, and over-temperature shutdown with automatic restart. This MOSFET driver is used in the automotive industry and to replace electromechanical relays and discrete circuits.

Features

  • CMOS (3V/5V) compatible control input
  • Short circuit protection with inrush current management
  • Proportional load current sense
  • Low standby current
  • Low current sense leakage
  • Current sense disable
  • Off-state open load detection
  • Output short to VD detection
  • Thermal shutdown with automatic restart
  • Undervoltage shutdown
  • Loss of ground and loss of VD protection
  • ESD protection
  • Reverse battery protection
  • AEC-Q100 qualified

Applications

  • Switch resistive, inductive, and capacitive loads
  • Replace electromechanical relays and discrete circuits
  • Industrial/automotive

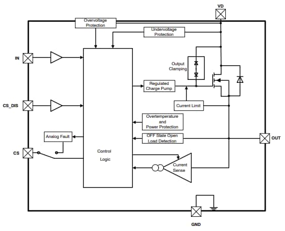
Block Diagram

Block Diagram - onsemi NCV84160 Self-Protected High-Side MOSFET Driver

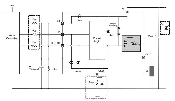
Application Schematic Diagram

Application Circuit Diagram - onsemi NCV84160 Self-Protected High-Side MOSFET Driver
Published: 2024-12-09 | Updated: 2024-12-27