onsemi NCV7327 Stand-Alone LIN Transceiver

onsemi NCV7327 Stand-Alone Local Interconnect Network (LIN) Transceiver is a fully integrated, full-featured transceiver, designed to interface between a LIN protocol controller and the physical bus. LIN is a serial communication protocol that efficiently supports the control of mechatronic nodes in distributed automotive applications. The NCV7327 contains the LIN Transmitter, LIN Receiver, Power-on-Reset (POR) circuits, and Thermal Shutdown (TSD). This LIN Transmitter is optimized for a maximum specified transmission speed of 20kbp.

The NCV7327 Lin Transceiver features Sleep and Standby Modes, providing extremely low current consumption. This device is offered in an 8-pin Small Outline IC (SOIC) package and is AEC-Q100 qualified and PPAP capable for automotive in-vehicle networking applications.

Features

  • Transmission rate up to 20kbps (no low limit due to absence of TxD Timeout function)
  • Modes
    • Normal Mode: LIN transceiver enabled, communication via the bus is possible
    • Sleep Mode: LIN transceiver disabled, the consumption from VBB is minimized
    • Standby Mode: Transition mode reached after a wake-up event on the LIN bus
  • Compliant with ISO 17987-4 (backward compatible to LIN specification rev. 2.x, 1.3) and SAE J2602
  • 42V Bus voltage
  • Integrated slope control
  • Thermal shutdown
  • Undervoltage protection
  • Bus pins protected against transients in an automotive environment
  • -40°C to +125°C operating temperature range
  • Wettable flank package for enhanced optical inspection
  • SOIC-8 package type
  • AEC-Q100 qualified and PPAP capable
  • Pb-free, Halogen-free, BFR-free, and RoHS-compliant

Specifications

  • 5V to 18V supply range
  • 550µA operating supply current
  • 20Kb/s data rate
  • Moisture Sensitivity Level (MSL) 2

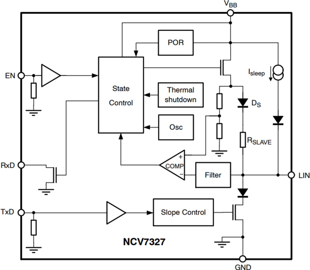
Block Diagram

Block Diagram - onsemi NCV7327 Stand-Alone LIN Transceiver

Typical Application Circuit

Application Circuit Diagram - onsemi NCV7327 Stand-Alone LIN Transceiver

Operating States

onsemi NCV7327 Stand-Alone LIN Transceiver
Published: 2019-08-19 | Updated: 2024-02-23