onsemi NCV33172 & NCV33174 Operational Amplifiers
onsemi NCV33172 and NCV33174 Operational Amplifiers operate at 180µA per amplifier, providing a 1.8MHz gain bandwidth product and a 2.1V/µs slew rate. The onsemi NCV33172 and NCV33174 amplifiers are optimized for single supply operation, with a common mode input voltage that includes ground potential. Featuring a Darlington input stage, the amplifiers offer high input resistance, low input offset voltage, and high gain. The all-NPN output stage delivers a large output voltage swing, high capacitance drive capability, and a symmetrical AC frequency response, free from deadband crossover distortion.Features
- Low 180A (per amplifier) supply current
- Wide 3.0V to 44V or ±1.5V to ±22V supply operating range
- Wide input common mode range, including ground (VEE)
- 1.8MHz wide bandwidth
- 2.1V/s high slew rate
- 2.0mV low input offset voltage
- -14.2V to +14.2V (with ±15V supplies) large output voltage swing
- Large 0pF to 500pF capacitance drive capability
- Low 0.03% total harmonic distortion
- 60° excellent phase margin
- 15dB excellent gain margin
- Output short circuit protection
- ESD diodes provide input protection for dual and quad
- NCV prefix for automotive and other applications requiring unique site and control change requirements; AEC-Q100 qualified and PPAP capable
- Pb-free, Halogen-free/BFR-free, and RoHS-compliant
Applications
- Single-supply analog signal processing
- Sensor interface circuits
- Low-power audio amplification
- Active filters
Videos
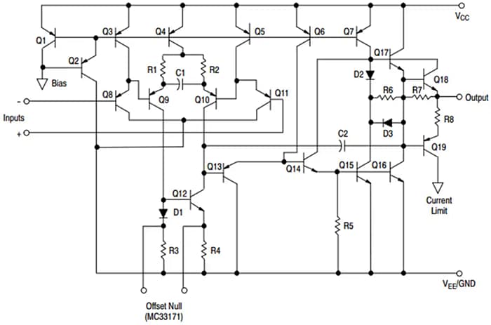
Schematic
Published: 2024-08-08
| Updated: 2024-12-10
