onsemi NCP1623 CrM Power Factor Controller

onsemi NCP1623 Critical Conduction Mode (CrM) Power Factor Controller is designed to drive PFC boost stages. Based on an innovative Valley Synchronized Frequency Foldback (VSFF) method, the NCP1623 operates in critical conduction mode (CrM) until the power drops below a threshold level. The PFC controller enters discontinuous conduction mode (DCM) with increased dead-time as the load decays using frequency foldback. VSFF maximizes the efficiency at both nominal and light loads. In addition, the internal circuitry of the NCP1623 ensures a near-unity power factor even when the switching frequency is reduced.

Housed in a TSOP-6 package, the onsemi NCP1623 CrM Power Factor Controller incorporates the features necessary for robust and compact PFC stages with few external components. The NCP1623A variant provides Follower Boost capability for drastic low-line efficiency improvement. This device is also available in the SOIC-8 package, which features an ultra-low-consumption mode externally controlled by the disable pin.

Features

  • Valley Synchronized Frequency Foldback (VSFF):
    • CrM at heavy load
    • DCM at light load by dead time control
    • Valley switching in both CrM and DCM
  • On-time modulation for high PFC in both CrM and DCM
  • Follower boost capability (NCP1623A only)
    • Lowered output voltage regulation at low line
    • High-efficient boost stage and downsized inductor design
  • Skip mode for light load regulation
  • Sleep mode with low current consumption (SOIC-8 Only)
  • Fast line/load transient control
    • Dynamic response enhancer at output undershoot
    • Soft OVP and fast OVP at output overshoot
  • Excessive current protection
    • Over current protection (OCP)
    • Over stress protection (OVS)
  • Brown-out protection
  • Second over-voltage protection (OVP2)
  • TSOP-6 and SOIC-8 package options
  • Pb-free device

Applications

  • USB-PD
  • Industrial power supplies
  • Flat panel displays
  • Any off-line appliance requiring power factor correction

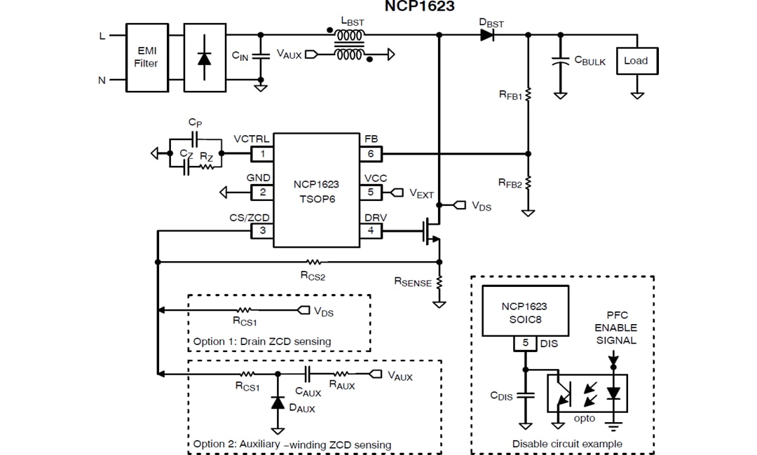
Typical Application Circuit

Application Circuit Diagram - onsemi NCP1623 CrM Power Factor Controller

Package Outline (TSOP-6)

Mechanical Drawing - onsemi NCP1623 CrM Power Factor Controller

Package Outline (SOIC-8)

Mechanical Drawing - onsemi NCP1623 CrM Power Factor Controller
Published: 2022-08-22 | Updated: 2022-08-30