Nisshinbo NA1150 Audio Switching Amplifier
Nisshinbo NA1150 Audio Switching Amplifier is a one-chip device with differential or single-ended Pulse Width Modulation (PWM) input. This audio amplifier drives a loudspeaker with a pulse-width modulated audio signal from the microcomputer. The NA1150 amplifier offers typical 1.2W output power into an 8Ω speaker at 10% THD+N from a 5VDD voltage source. This audio amplifier includes over-current detection, load diagnostics, and thermal shutdown functions.The Nisshinbo NA1150 amplifier operates within the -40°C to +125°C temperature range. It is AEC-Q100 qualified and complies with general-purpose and consumer application grades. The NA1150 amplifier is used in microcontroller-based sound systems, including digital signage equipment, security equipment, ADAS, and household appliances.
Features
- Differential or single-ended Pulse Width Modulation (PWM) input
- Detection functions:
- Load diagnostics
- Thermal shutdown
- Over current
- 1.2W typical output power at VDD=5V, RL=8Ω BTL, THD=10%
- 2.6V to 5.5V output voltage range
- Monaural BTL output
- ≤1μA stand-by mode current
- -40°C to 125°C operating temperature range
- AEC-Q100 qualified
Applications
- Security equipment
- Digital signage equipment
- Household appliances
- Instrument cluster systems
- Infotainment audio
- ADAS
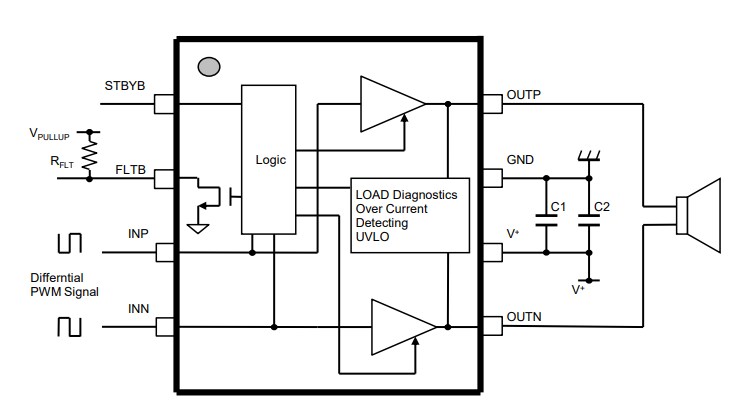
Application Circuit Diagram
Published: 2024-02-20
| Updated: 2024-11-05
