Nexperia NEX52080 USB Type-C® Power Delivery Controllers

Nexperia NEX52080 USB Type-C® and Power Delivery (PD) Controllers feature support for multiple DP/DM-based fast charging protocols. The Nexperia NEX52080 controllers are designed for power source applications supporting Type-C CC detection, PD communication with cables and PD devices, as well as DP/DM power contract negotiation with flash charging-supported mobile devices. These devices are designed with Constant-Voltage (CV), Constant Current (CC) control loops to support applications with optocouplers and to work with various DC/DC or AC/DC converters.

Features

  • USB Type-C PD controller
    • Programmable Type-C default, 1.5A, 3A source capability advertisement
    • USB PD3.1 SPR with PPS
    • Integrated VCONN power supply and switch
    • SOP communication support for E-Marker
  • Mobile charging protocols support
    • BC1.2 DCP and legacy charging protocols
    • Proprietary charging protocols
  • Wide operation ranges from 3.3V to 29.4V
  • CC1 and CC2 pins with 30V tolerance to stand against short-to-VBUS
  • Programmable GPIOs
  • I2C interface
  • Integrated N-MOSFET gate driver
  • Programmable cable compensation for VBUS
  • Built-in VIN and VBUS discharge (GPIO configurable to drive external discharge low-side MOSFET)
  • Low power mode support
  • Programmable fault protection and threshold
    • OVP and UVP
    • OVP for CC pins and DP/DM pins
    • Programmable VBUS output OCP
    • OTP
  • Multi-IC communication for smart power distribution in multi-port applications
  • Embedded MCU with 32kB MTP
  • 4.0mm x 4.0mm x 0.75mm HWQFN16 (0.65mm pitch) and HWQFN24 (0.5mm pitch) package options

Applications

  • Power adapters
  • Wall adapters
  • Power storage

Specifications

  • 3.3V to 29.4V supply voltage range
  • 3.1V typical IC power on reset threshold
  • 2.85V typical IC under voltage lock-out threshold
  • 1.5V typical internal LDO output on VCC pin
  • 70mA to 170mA programmable load discharge current range
  • ±1% to ±3% output voltage control accuracy range
  • 5mΩ typical current sensing resistor
  • ±0.15A to ±3A output current control accuracy range
  • 3.2A typical overcurrent protection tripping point
  • 21A typical short-circuit protection tripping point
  • 20mA typical gate discharge current
  • Thermal resistance
    • 46°C/W (HWQFN24) and 47°C/W (HWQFN16) junction-to-ambient
    • 22°C/W (HWQFN16) and 23°C/W (HWQFN24) junction-to-case
  • Electrostatic Discharge (ESD) ratings
    • ±2000V Human-Body Model (HBM) per ANSI/ESDA/JEDEC JS-001
    • ±500V Charged-Device Model (CDM) per JEDEC specification JESD22-C101 
  • -40°C to +85°C ambient temperature range
  • -40°C to +125°C junction temperature range

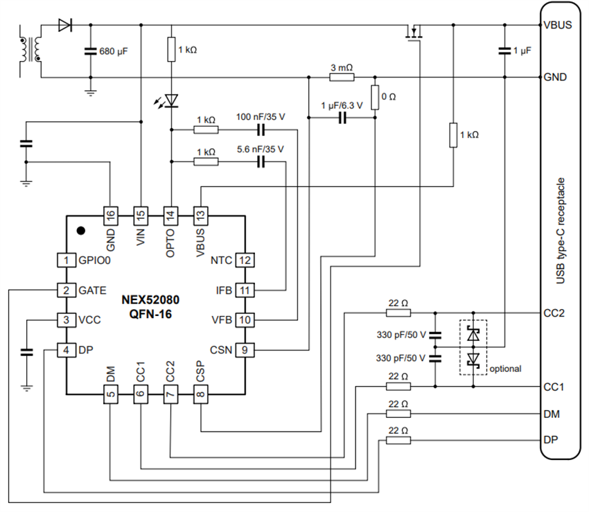
Application Circuit Diagram

Application Circuit Diagram - Nexperia NEX52080 USB Type-C® Power Delivery Controllers

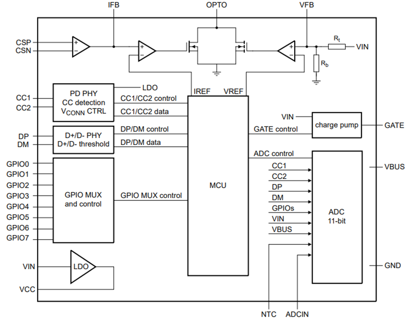
Functional Block Diagram

Block Diagram - Nexperia NEX52080 USB Type-C® Power Delivery Controllers
Published: 2025-08-25 | Updated: 2025-09-04