Monolithic Power Systems (MPS) MPM3509B Step-Down Converters

Monolithic Power Systems (MPS) MPM3509B Step-Down Converters are synchronous, rectified, step-down converter power modules with built-in power MOSFETs, inductors, and capacitors. These modules offer a very compact solution and require only four external components to achieve 0.6A of continuous output current. The MPM3509B step-down converters feature an excellent load and line regulation over a wide input supply ranging from 4V to 36V. These modules operate with a 400kHz switching frequency to achieve a fast load transient response. The MPM3509B converter modules come in a space-saving (3mm x 5mm x 1.6mm) QFN-17 package. Typical applications include automotive infotainment, automotive clusters, automotive telematics, medical and imaging equipment, and distributed power systems.

Features

  • Complete switch-mode power supply
  • Wide 4V to 36V operating input range
  • 0.6A continuous load current
  • 90mΩ/50mΩ low RDS(ON) internal power MOSFETs
  • Fixed 400kHz switching frequency
  • 410kHz to 2.2MHz frequency sync
  • Output adjustable from 0.807V
  • Forced Continuous Conduction Mode (FCCM)
  • Power Good (PG) indicator
  • Over-Current Protection (OCP) with valley current detection and hiccup mode
  • Thermal shutdown
  • CISPR25 Class 5 compliant
  • Available in a QFN-17 (3mm x 5mm x 1.6mm) package
  • Available in a wettable flank package
  • Available in AEC-Q100 grade 1

Applications

  • Automotive infotainment
  • Automotive clusters
  • Automotive telematics
  • Medical and imaging equipment
  • Distributed power systems

Typical Application Circuit

Application Circuit Diagram - Monolithic Power Systems (MPS) MPM3509B Step-Down Converters

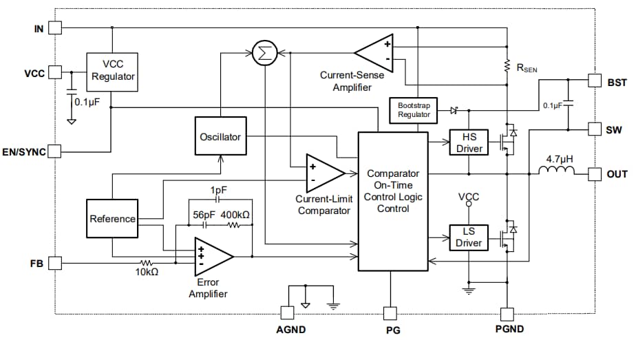
Block Diagram

Block Diagram - Monolithic Power Systems (MPS) MPM3509B Step-Down Converters

Efficiency vs Load Current

Performance Graph - Monolithic Power Systems (MPS) MPM3509B Step-Down Converters
Published: 2021-04-19 | Updated: 2024-07-15