Monolithic Power Systems (MPS) MP86962 Intelli-Phase™ Gate Drivers

Monolithic Power Systems (MPS) MP86962 Intelli-Phase™ Gate Drivers are monolithic half-bridge drivers with built-in internal power MOSFETs. These devices achieve up to 80A of continuous output current (IOUT) across a wide 3V to 16V input voltage (VIN) range. The integration of drivers and MOSFETs results in high efficiency due to an optimal dead time (DT) and reduction of parasitic inductance. The MP86962 drivers can operate from 100kHz to 3MHz and offer current-limit protection, Over-Temperature Protection (OTP), and fault reporting. These gate drivers are available in TLGA-41 (5mmx6mm) packages and are suitable for server core voltages, graphics card core regulators, and power modules.

Features

  • Wide 3V to 16V operating input voltage (VIN) range
  • 80A output current (IOUT)
  • Current sense with Accu-Sense™
  • Fault reporting
  • Temperature sense
  • Accepts Tri-State Pulse-Width Modulation (PWM) signal
  • Current-limit protection
  • Over-Temperature Protection (OTP)
  • Available in a TLGA-41 (5mmx6mm) package

Features

  • Server core voltages
  • Graphics card core regulators
  • Power modules

Typical Application Circuit

Application Circuit Diagram - Monolithic Power Systems (MPS) MP86962 Intelli-Phase™ Gate Drivers

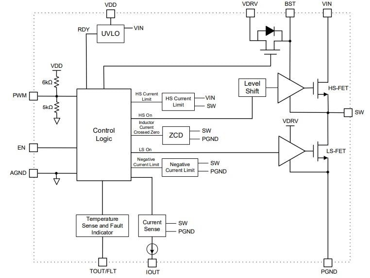
Functional Block Diagram

Block Diagram - Monolithic Power Systems (MPS) MP86962 Intelli-Phase™ Gate Drivers
Published: 2023-09-11 | Updated: 2023-09-19