Monolithic Power Systems (MPS) MP6541/MP6541A Brushless DC (BLDC) Motor Drivers

Monolithic Power Systems (MPS) MP6541/MP6541A Three-phase Brushless DC (BLDC) Motor Drivers feature three integrated half-bridges consisting of six N-channel power MOSFETs. These motor drivers integrate two gate drive power supplies, three current-sense amplifiers, and six pre-drivers. The MP6541 motor drivers integrate Pulse-Width Modulation (PWM) inputs for each half-bridge. These MP6541A motor drivers integrate separate High-Side (HS) and Low-Side (LS) inputs. The MP6541/MP6541A motor drivers use an internal charge pump to generate the gate drive supply voltage for the high-side MOSFETs and a trickle charge circuit.

These MP6541/MP6541A motor drivers feature automatic synchronous rectification, thermal shutdown protection, Over-Current Protection (OCP), and Under-Voltage Lockout (UVLO). The MP6541/MP6541A motor drivers operate at a 4.75V to 40V supply voltage range, 8A continuous output current, and 2MHz switching frequency. These MP6541A motor drivers are used in Permanent Magnet Synchronous Motors (PMSMs).

Features

  • Three integrated half-bridge drivers
  • MP6541: PWM and ENBL inputs
  • MP6541A: High-Side (HS) and Low-Side (LS) inputs
  • Internal charge pump supports 100% duty cycle operation
  • Automatic synchronous rectification
  • Under-Voltage Lockout (UVLO) and Over-Voltage Protection (OVP)
  • Thermal shutdown protection
  • Over-Current Protection (OCP)
  • Integrated bidirectional current-sense amplifiers
  • Available in a TQFN-26 (6mm x 6mm) package

Specifications

  • 4.75V to 40V supply voltage range
  • 8A continuous output current
  • 2MHz switching frequency
  • 5.84W continuous power dissipation
  • -40°C to 125°C operating junction temperature range
  • 4mA Quiescent current

Applications

  • Brushless DC (BLDC) motor drivers
  • Permanent Magnet Synchronous Motors (PMSMs)

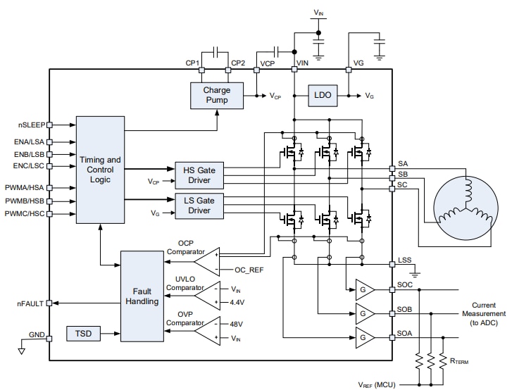
Functional Block Diagram

Block Diagram - Monolithic Power Systems (MPS) MP6541/MP6541A Brushless DC (BLDC) Motor Drivers

Typical Application Circuit Diagram

Application Circuit Diagram - Monolithic Power Systems (MPS) MP6541/MP6541A Brushless DC (BLDC) Motor Drivers
Published: 2024-01-15 | Updated: 2024-02-01