Monolithic Power Systems (MPS) MP6519A Full H-Bridge Current Regulators

Monolithic Power Systems (MPS) MP6519A Full H-Bridge Current Regulators are monolithic, step-down, current-source drivers for accurate and fast current response control applications. These regulators feature up to 5A output current, with excellent load and line regulation across a wide 2.5V to 28V input voltage supply range. The MP6519A regulators offer 65mΩ on resistance (RDS(ON)) for each MOSFET of the H-bridge fast for dynamic load response and an ultra-high efficiency solution. These regulators include 30kHz to 300kHz configurable switching frequency, 20kHz to 100kHz Pulse-Width Modulation (PWM) input for current regulation, configurable IOUT_FULL, and up to 94% efficiency. Typical applications include current regulators, DC motors, solenoids, and actuators.

The protection features include inherent open-load protection, cycle-by-cycle Over-Current Protection (OCP), output Short-Circuit Protection (SCP), input Over-Voltage Protection (OVP), and Over-Temperature (OT) shutdown. The MP6519A regulators are available in a QFN-19 (3mm x 3mm) package with an operating temperature range of -40°C to 125°C.

Features

  • Wide 2.5V to 28V operating input voltage (VIN) range
  • Up to 5A of output current (IOUT)
  • ±2% accuracy at full-scale output current (IOUT_FULL) reference
  • 65mΩ On resistance (RDS(ON)) for each MOSFET of the H-bridge
  • 100% duty cycle operation of the H-bridge
  • 30kHz to 300kHz configurable switching frequency (fSW)
  • 20kHz to 100kHz Pulse-Width Modulation (PWM) input for current regulation
  • Configurable IOUT_FULL
  • Up to 94% efficiency
  • Selectable current polarity mode
  • Switching is automatically disabled by PWM input detection
  • 1μA shutdown mode
  • Inherent open-load protection
  • Cycle-by-cycle Over-Current Protection (OCP)
  • Output Short-Circuit Protection (SCP)
  • Input Over-Voltage Protection (OVP)
  • Over-Temperature (OT) shutdown
  • ESD ratings:
    • ±2kV Human Body Model (HBM)
    • ±750V Charged-Device Model (CDM)
  • -40°C to 125°C operating temperature range
  • Available in a QFN-19 (3mmx3mm) package

Applications

  • Current regulators
  • DC motors
  • Solenoids and actuators

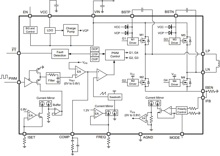
Functional Block Diagram

Block Diagram - Monolithic Power Systems (MPS) MP6519A Full H-Bridge Current Regulators

Typical Application Circuit Diagram

Application Circuit Diagram - Monolithic Power Systems (MPS) MP6519A Full H-Bridge Current Regulators
Published: 2025-03-17 | Updated: 2025-04-02