Monolithic Power Systems (MPS) MP2152 Synchronous Step-Down Converters

Monolithic Power Systems (MPS) MP2152 Synchronous Step-Down Converters offer 2A of continuous output current from a 2.5V to 5.5V input voltage with excellent load and line regulation. The output voltage of the MP2152 can be regulated as low as 0.6V. The constant-on-time (COT) control scheme provides fast transient responses and eases loop stabilization. Fault protections include cycle-by-cycle current limiting and thermal shutdown.

The MP2152 is ideal for a wide range of applications, including high-performance DSPs, wireless power, portable/mobile devices, and other low-power systems.

The MPS MP2152 Step-Down Converter requires a minimal number of readily available, standard, external components, and is available in ultra-small SOT563 or UTQFN packages.

Features

  • Low 25μA quiescent current 
  • 1.1MHz switching frequency
  • Integrated power MOSFETs
  • EN for power sequencing
  • 1% FB accuracy
  • Wide 2.5V to 5.5V operating input range
  • Output adjustable from 0.6V
  • Up to 2A output current
  • 75mΩ and 45mΩ internal power MOSFET switches
  • 100% duty on
  • Output discharge
  • VOUT Overvoltage Protection (OVP)
  • Short-Circuit Protection (SCP) with hiccup mode
  • Power good only for fixed output version
  • Package options
    • SOT563 (1.6mm x 1.6mm)
    • UTQFN (1.2mm x 1.6mm)
  • Lead-free, Halogen-free, and RoHS compliant

Applications

  • Wireless/networking cards
  • Portable instruments
  • Battery-powered devices
  • Low-voltage I/O system power
  • Multi-function printers
  • Solid-state drives

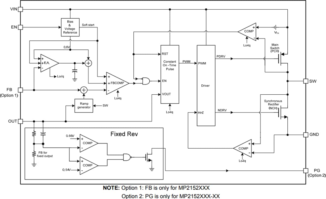
Block Diagram

Block Diagram - Monolithic Power Systems (MPS) MP2152 Synchronous Step-Down Converters

Application Circuit (Adjustable)

Application Circuit Diagram - Monolithic Power Systems (MPS) MP2152 Synchronous Step-Down Converters

Application Circuit (Fixed)

Application Circuit Diagram - Monolithic Power Systems (MPS) MP2152 Synchronous Step-Down Converters
Published: 2019-08-13 | Updated: 2023-10-25