Monolithic Power Systems (MPS) EVL2491C-QB-00A Evaluation Board

Monolithic Power Systems (MPS) EVL2491C-QB-00A evaluation board is designed to demonstrate the capabilities of the MP2491C high-voltage step-down converter. The MP2491C requires a minimal number of readily available standard external components and is available in a QFN-13 (2.5mm x 3mm) package. This EVL2491C-QB-00A evaluation board features Over-Current Protection (OCP), Output Over-Voltage Protection (OVP), current limiting with hiccup mode, and thermal shutdown. The EVL2491C-QB-00A evaluation board operates at 24V input voltage and offers 5V output voltage and 6A output current. This EVL2491C-QB-00A evaluation board is ideally used in TV monitors, MFP power supplies, USB power supplies with PD, and automotive cigarette lighter adapters.

Features

  • Over Current Protection (OCP)
  • Output Over-Voltage Protection (OVP)
  • Current limiting with hiccup mode
  • Thermal shutdown
  • 8.5cm x 8.5cm dimensions
  • 2 Dedicate Voltage Scaling control pins (DVS)
  • Slew rate control during DVS
  • Low dropout mode operation
  • Output line drop compensation
  • EN shutdown discharge
  • Adjustable auto PFM/PWM mode or force PWM mode
  • Adjustable current limit
  • Power good indication

Specifications

  • 24V input voltage
  • 5V output voltage
  • 6A output current

Applications

  • TV monitor
  • MFP power supply
  • USB power supplies with PD
  • Automotive cigarette lighter adapters

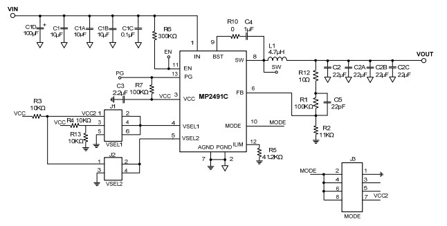
Schematic Diagram

Schematic - Monolithic Power Systems (MPS) EVL2491C-QB-00A Evaluation Board
Published: 2023-10-18 | Updated: 2023-10-30