Monolithic Power Systems (MPS) EV5611-QT-00A Evaluation Board
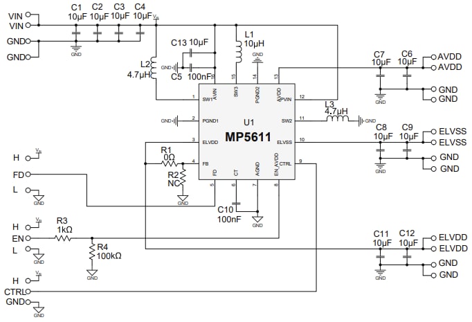
Monolithic Power Systems (MPS) EV5611-QT-00A Evaluation Board is designed to evaluate the capabilities of the MP5611 triple-output converter. The MP5611 converter is designed for small-size Active Natrix Organic Light-Emitting Diode (AMOLED) display power supplies. This evaluation board features a 2.9V to 5.2V input voltage (VIN) range, high accuracy for output voltage, Soft Start (SS), triple output (AVDD, ELVDD, and ELVSS), and active fast discharge function. The EV5611-QT-00A evaluation board is available in 6.5cm x 6.5cm dimensions. Typical applications include AMOLED smartphones and displays.Features
- 2.9V to 5.2V input voltage range
- High accuracy for output voltage (VOUT)
- Good line and load regulation
- AVDD, ELVDD, and ELVSS triple output
- Soft Start (SS)
- Active fast discharge function
- Cycle-by-cycle current limit protection
- Under-Voltage Lockout (UVLO)
- Thermal shutdown protection
Specifications
- Configurable VELVDD = 4.6V to 5.2V (4.6V default)
- Configurable VELVSS = -1.4V to -6.4V (-4V default)
- 500mA output current (IOUT) for ELVDD and ELVSS
- Configurable VAVDD = 5V to 7.7V (5.8V default)
- 100mA IOUT for AVDD
- 90mA to 270mA AVDD output Over-Current Protection (OCP)
- 80mA to 650mA ELVDD output OCP
Applications
- AMOLED smartphones
- AMOLED displays
EV5611-QT-00A Schematic Diagram
Published: 2023-03-10
| Updated: 2023-03-17
