Monolithic Power Systems (MPS) EV3398H-S-00A Evaluation Board
Monolithic Power Systems (MPS) EV3398H-S-00A Evaluation Board designed to demonstrate the capabilities of the MP3398H step-up controller. This MP3398H step-up controller features four LED current channels to drive WLED arrays for large-sized LCD panel backlighting. The MP3398H expands the number of existing LED channels with two or more ICs in parallel sharing a single power source. This MP3398H offers peak current control mode with a Fixed Switching Frequency (FSW) configurable via an external setting resistor. The MP3398H is available in a SOIC-16 package and offers four internal current sources for current balancing. This WLED controller evaluation board features Over-Current Protection (OCP), Over Temperature Protection (OTP), and Under-Voltage Protection (UVP). The EV3398H-S-00A WLED controller evaluation board operates at 13V to 33V supply voltage range and offers 400mA output current.Features
- Over Current Protection (OCP)
- Over Temperature Protection (OTP)
- Under-Voltage Protection (UVP)
- Over Voltage Protection (OVP)
- LED short and open protection
- Inductor and diode short protection
Specifications
- 13V to 33V input voltage range
- 400mA output current
- 120mA/string LED current
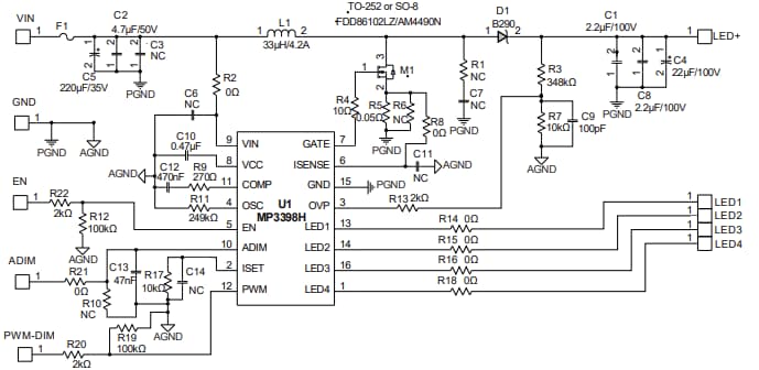
Schematic Diagram
Published: 2023-10-18
| Updated: 2023-11-05
