Monolithic Power Systems (MPS) EV2703-RP-00A Battery Diagnostic Evaluation Board

Monolithic Power Systems (MPS) EV2703-RP-00A Battery Diagnostic Evaluation Board is an eval board designed to demonstrate the capabilities of the MP2703, a 26V/1A highly integrated linear charger for Li-ion or Li-polymer batteries with battery diagnostics. The MPS EV2703-RP-00A board also features configurable JEITA. The EV2703-RP-00A supports an operating voltage of up to 6V and an absolute maximum input voltage (VIN) of up to 26V. 

Features

  • Demonstrates the capabilities of the MP2703
  • Supports an operating voltage of up to 6V and an absolute maximum VIN of up to 26V
  • 4.2V battery charge regulation voltage
  • 0.02A to 1A charge current
  • 6.3cm x 6.3cm x 1.3cm size

Applications

  • Headphones
  • Wearable devices
  • Emergency calls

Test Set-Up

Monolithic Power Systems (MPS) EV2703-RP-00A Battery Diagnostic Evaluation Board

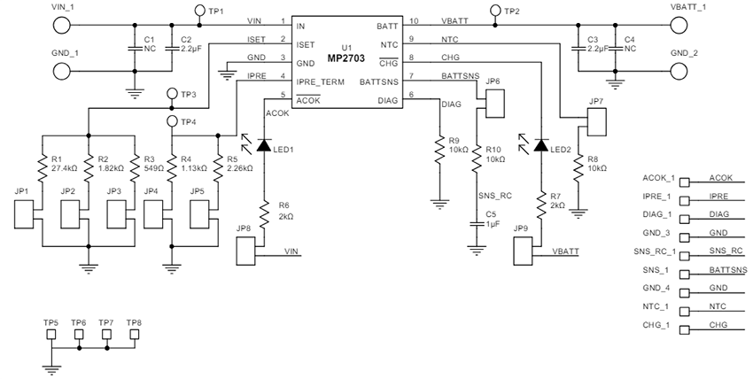
Schematic

Schematic - Monolithic Power Systems (MPS) EV2703-RP-00A Battery Diagnostic Evaluation Board
Published: 2024-05-24 | Updated: 2024-05-29