Mikroe MIKROE-3441 Pressure 9 Click

Mikroe MIKROE-3441 Pressure 9 Click is a digital barometric air pressure sensor click board™. This Mikroe click comes with onboard Infineon DPS422 digital barometric air pressure sensor that is based on a capacitive sensor element. The pressure 9 click also measures temperature and the measured data is available over the I2C or SPI interface. This click features low power consumption, 32 words-long FIFO buffer, and an integrated 24-bit A/D converter that provides high precision. The pressure 9 click is suited for the development of various pressure-based IoT applications, portable weather stations, room temperature control, and sports-related wearables.

Features

  • Digital barometric air pressure sensor
  • On-board DPS422 digital barometric air pressure sensor
  • 24-bit Analog-to-Digital (A/D) converter that offers high precision
  • Measures temperature
  • A 32-words long FIFO buffer
  • Low-power consumption
  • Factory programmed calibration parameters
  • Less number of external components required
  • I2C and SPI interface
  • 3.3V input voltage
  • 300hPa to 1200hPa pressure range
  • -40°C to 85°C temperature range
  • 42.9mm x 25.4mm dimensions

Applications

  • Pressure-based IoT applications
  • Low-power and space-constrained applications
    • Portable weather stations
    • Room temperature control
    • Elevation gain and vertical speed detection
    • Sports-related wearables

Pressure 9 Click Overview

Mikroe MIKROE-3441 Pressure 9 Click

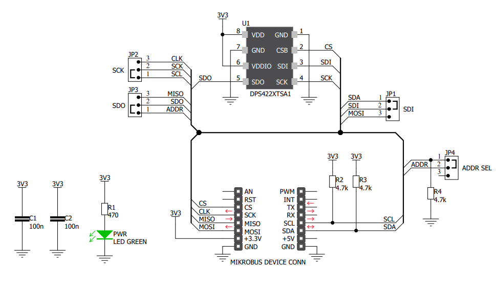
Pressure 9 Click Schematic Diagram

Schematic - Mikroe MIKROE-3441 Pressure 9 Click
Published: 2019-05-02 | Updated: 2023-09-29