Microchip Technology HV9967B Integrated LED Drivers
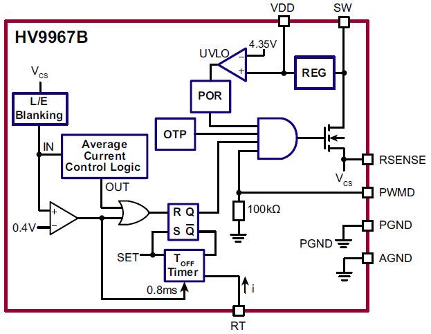
Microchip HV9967B Integrated LED Drivers are average-mode current control LED driver ICs operating in a constant off-time mode. These LED driver ICs each feature an integrated 60V, 0.8Ω MOSFET that can be used as a stand-alone buck converter switch, or connected as a source driver for driving an external high-voltage depletion-mode MOSFET.Microchip HV9967B Integrated Average-Mode Current Control LED Drivers are powered through the switching output when the integrated switch is off. Hence, the same external MOSFET can be used as a high-voltage linear regulator for powering the IC. The LED current is programmed with one external resistor.
The average-mode current control method does not produce a peak-to-average error, and therefore greatly improves current accuracy and line and load regulation of the LED current without any need for loop compensation or direct sensing of the LED current at a high-voltage potential. The auto-zero circuit cancels the effects of the input offset voltage and of the propagation delay of the current sense comparator.
Features
- 3% accurate LED current
- Integrated 60V, 0.8Ω MOSFET
- Low sensitivity to external component variation
- Single resistor LED current setting
- Fixed off-time control
- PWM dimming input
- Output short circuit protection with skip mode
- Overtemperature protection
Applications
- DC/DC LED drivers
- AC/DC LED drivers
- RGB backlighting drivers for flat panel displays
- General-purpose constant current source
- Signage and decorative LED lighting
- Chargers
Typical Application Circuit
Functional Block Diagram
